矿用对射式风速风向传感器设计

Design of mine opposed wind speed and direction sensor

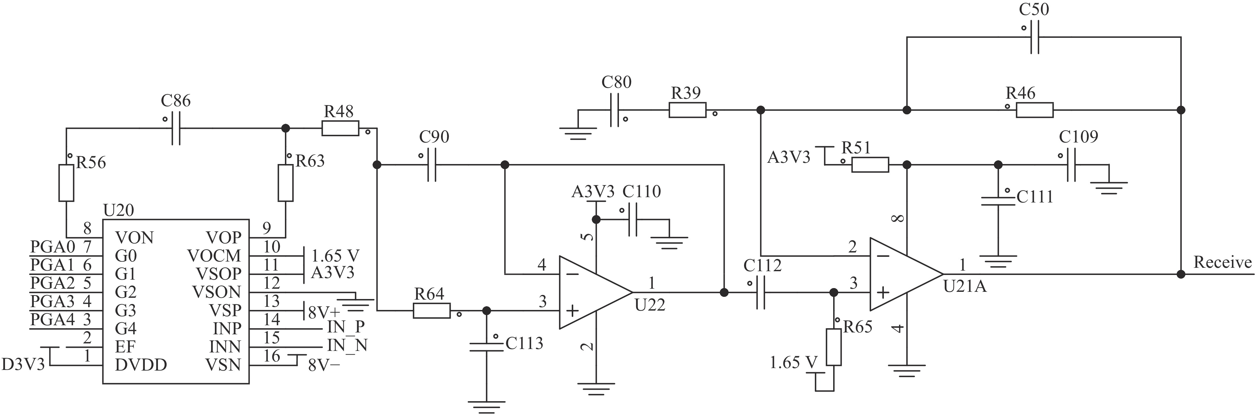
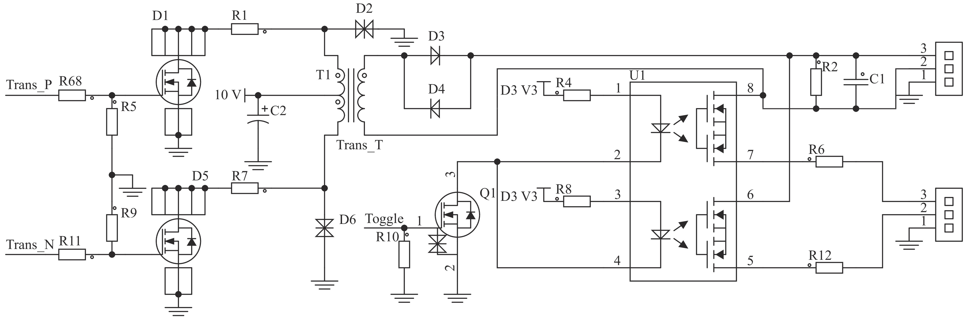
  • 摘要: 针对目前风速传感器启动风速高、设计方案复杂、无法准确测量巷道整个断面平均风速的问题,基于超声波对射式测风原理,设计了以STM32为核心的矿用对射式风速风向传感器,介绍了传感器总体结构、收发电路设计、滤波算法及软件流程。该传感器改变了以点带面的测风方式,通过大距离(5~12 m)超声测风技术测量巷道中线风速,以该风速代表整个巷道的平均风速,提高了巷道风速测量的准确性和实时性。依据设计方案研发了测试样机,在环形风洞中的测试结果表明,该传感器测量值与风速标准值在0.1~15 m/s内具有较好的一致性,测量误差小于0.1 m/s,能够满足智能化矿井对巷道风速测量精度的要求。

     

    Abstract: In response to the current problems of high startup wind speed, complex design schemes, and inability to accurately measure the average wind speed of the entire section of the roadway using wind speed sensors, based on the principle of ultrasonic opposed wind measurement, a mine opposed wind speed and direction sensor with STM32 as the core is designed. The overall structure of the sensor, the design of the transmitting and receiving circuit, the filtering algorithm, and the software process are introduced. This sensor has changed the wind measurement method from point to surface, using a single ARM core and measuring the wind speed at the centerline of the roadway through long-distance (5-12 m) ultrasonic wind measurement technology. This wind speed represents the average wind speed of the entire roadway. It greatly improves the accuracy and real-time performance of roadway wind speed measurement. A test prototype is developed based on the design scheme, and the test results in a circular wind tunnel show that the measured values of the sensor has good consistency with the standard wind speed values in the range of 0.1-15 m/s, with a measurement error of less than 0.1 m/s. It can meet the precision requirements of intelligent mines for roadway wind speed measurement.

     

/

返回文章
返回