工作面液压系统流量补偿技术研究

Research on flow compensation technology for hydraulic system in working face

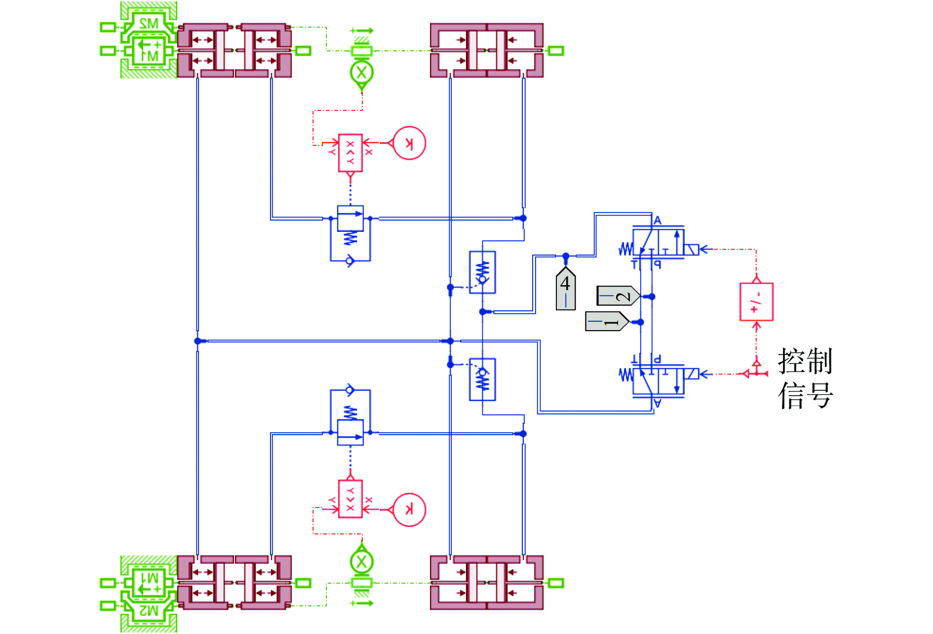
  • 摘要: 目前工作面液压系统的优化研究对连续推进过程中液压系统压力流量特性的分析较少,对液压系统压力流量波动问题缺乏简单有效的解决方案。针对工作面快速移架需求,以张家峁煤矿2−2煤层新建大采高工作面为工程背景,采用AMEsim软件建立了单台液压支架和成组液压支架仿真模型,基于自动跟机移架中千斤顶的动作时序,对煤炭开采过程中液压支架移架推溜过程进行仿真,分析了不同数量液压支架同时动作时工作面液压系统的压力流量变化情况,指出移架过慢的原因是液压支架瞬时需液量超过泵站最大流量,同时在液压支架成组运动过程中存在瞬时需液量不足和部分时刻泵站供液能力过剩的矛盾。针对液压系统间歇性大流量需求,提出了基于蓄能器的流量补偿技术,通过仿真验证了安装蓄能器后液压系统的压力波动被明显抑制,各千斤顶运动速度明显提升。在张家峁煤矿新建工作面对基于蓄能器的流量补偿技术进行现场试验,结果表明接入蓄能器后,液压系统平均压降降幅达74.1%,压力波动受到明显抑制,验证了流量补偿技术可满足液压系统间歇性大流量需求,为快速移架提供保障。

     

    Abstract: Currently, there is a lack of analysis on the pressure and flow characteristics of hydraulic systems during continuous propulsion in the optimization research of working face hydraulic systems. There is a lack of simple and effective solutions to the problem of pressure and flow fluctuations in hydraulic systems. In response to the demand for rapid support movement of the working face, with the construction of a new large mining height working face in the 2−2 coal seam of Zhangjiamao Coal Mine as the engineering background, a single hydraulic support and a group hydraulic support simulation model are established using AMEsim software. Based on the action timing of the jack in the automatic follow-up and support movement, the hydraulic support movement and sliding process during coal mining are simulated. The study analyzes the pressure and flow changes of the hydraulic system in the working face when different numbers of hydraulic supports act simultaneously. It is pointed out that the reason for the slow movement of the supports is that the instantaneous liquid demand of the hydraulic supports exceeds the maximum flow rate of the pump station. At the same time, there is a contradiction between insufficient instantaneous liquid demand and excess liquid supply capacity of the pump station at some times during the movement of the hydraulic supports. Aiming at the intermittent high flow demand of hydraulic systems, a flow compensation technology based on accumulators is proposed. Through simulation verification, the pressure fluctuation of the hydraulic system is significantly suppressed after the installation of accumulators, and the movement speed of each jack is significantly improved. On site experiments are conducted on the flow compensation technology based on accumulator in the new construction working face of Zhangjiamao Coal Mine. The results show that after the accumulator is connected, the average pressure drop of the hydraulic system decreases by 74.1%, and the pressure fluctuation is significantly suppressed. This verifies that the flow compensation technology can meet the intermittent high flow demand of the hydraulic system and provide guarantees for rapid support movement.

     

/

返回文章
返回