基于改进YOLOv5s的带式输送机滚筒故障检测研究

Research on fault detection of belt conveyor drum based on improved YOLOv5s

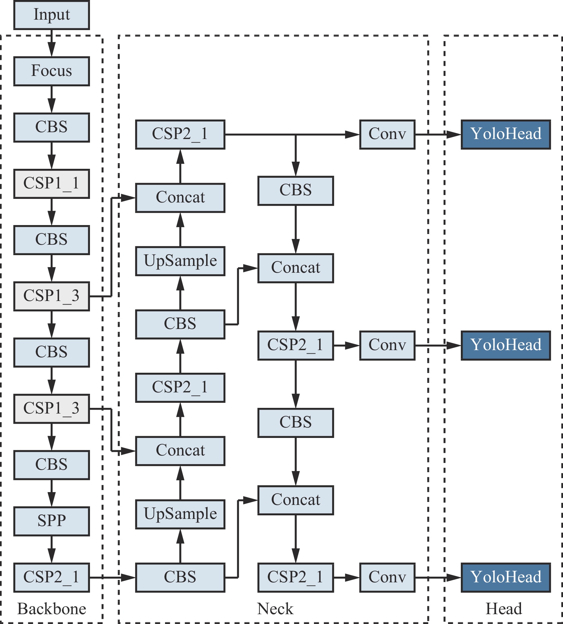
  • 摘要: 针对目前带式输送机滚筒故障检测方法检测效率低、识别准确率不高、特征提取能力较差等问题,提出了一种基于改进YOLOv5s的带式输送机滚筒故障检测方法。在YOLOv5s网络模型中增加了小尺寸检测层,使尺寸较小的滚筒故障更易被检测到;在Backbone和Neck间引入卷积注意力机制(CBAM),提高目标检测的准确率;在Neck中引入高效通道注意力机制(ECA),增强对滚筒故障的特征提取能力。实验结果表明:① 在满足实时检测要求的前提下,改进YOLOv5s网络模型识别平均准确率均值达94.46%,较改进前提升了1.65%。② 改进YOLOv5s网络模型对滚筒开焊、包胶磨损和包胶脱落检测的平均准确率分别为95.29%,96.43%,91.65%,较改进前分别提高了1.56%,0.89%和2.50%。设计了基于改进YOLOv5s的带式输送机滚筒故障检测系统,并对该系统进行验证:①实验平台测试结果表明:基于改进YOLOv5s的带式输送机滚筒故障检测系统对滚筒开焊、包胶磨损和包胶脱落检测的平均准确率分别达95.29%,96.43%,91.65%,3种故障检测的平均准确率均值达94.46%,检测速度约为14帧/s。 ② 现场测试结果表明:包胶磨损和包胶脱落的置信度分别为0.92,0.97,且能准确地识别出滚筒的故障类型和位置,说明基于改进YOLOv5s的带式输送机滚筒故障检测系统具有可行性。

     

    Abstract: At present, the detection efficiency of belt conveyor drum fault detection methods is low, the recognition accuracy is not high, and the feature extraction capability is poor. In order to solve the above problems, a belt conveyor drum fault detection method based on improved YOLOv5s is proposed. A small-sized detection layer has been added to the YOLOv5s network model, making it easier to detect smaller drum faults. The method introduces the convolutional block attention module (CBAM) between the Backbone and Neck to improve the accuracy of target detection. The method introduces efficient channel attention mechanism (ECA) in Neck to enhance feature extraction capabilities for drum faults. The experimental results show the following points. ① On the premise of meeting the real-time detection requirements, the average recognition accuracy of the improved YOLOv5s network model reaches 94.46%, which is 1.65% higher than before the improvement. ② The average accuracy of the improved YOLOv5s network model for detecting drum opening, rubber coating wear, and rubber coating detachment are 95.29%, 96.43%, and 91.65%, respectively, which are 1.56%, 0.89%, and 2.50% higher than before the improvement. A belt conveyor drum fault detection system based on improved YOLOv5s is designed and validated. ① The experimental platform test results show that the average accuracy of the belt conveyor drum fault detection system based on improved YOLOv5s for drum welding, rubber coating wear, and rubber coating detachment detection reach 95.29%, 96.43%, and 91.65%, respectively. The average accuracy of the three types of faults reaches 94.46%, and the detection speed is about 14 frames/s. ② The on-site test results show that the confidence levels for rubber coating wear and rubber coating detachment are 0.92 and 0.97, respectively. The fault type and location of the drum can be accurately identified. This indicates that the improved YOLOv5s-based belt conveyor drum fault detection system is feasible.

     

/

返回文章
返回