基于LoRa与RT-Thread的多功能矿灯设计

张帝1,权悦1,国海1,周小杰1,董飞2,赵端3

(1.安徽科技学院 电气与电子工程学院, 安徽 蚌埠 233100;2.安徽大学 互联网学院, 安徽 合肥 230039;3.中国矿业大学 物联网(感知矿山)研究中心, 江苏 徐州 221008)

摘要针对目前井下矿灯存在功能单一、无线通信距离短和功耗较高等问题,基于LoRa无线通信技术和物联网操作系统RT-Thread设计了一种集井下照明、环境状态感知、人员状态监测与定位、无线通信与安全报警的多功能矿灯。该矿灯以STM32单片机作为核心,利用多种传感器实现环境温湿度、瓦斯浓度和人员运动状态信息的实时感知;利用远距离低功耗的LoRa无线通信技术,结合LoRa智能网关,与地面远程监控平台实现信息交互。该多功能矿灯还能够进行本地异常状态预警并上报远程监控平台,同时,监控平台能够下发安全预警信息,向井下工作人员及时发布工作面的安全状态。测试结果表明,该矿灯具有较高的数据采集精度、较好的无线通信性能、较低的功耗,在实现多功能的条件下,能通过多种传感器有效测量环境参数,测量误差不超过1%;通过智能网关与监控平台进行数据交互,最大丢包率不超过4%,最大时延低于100 ms;当矿灯处于待机工作状态时,最低平均消耗电流小于10 μA,能够有效延长矿灯使用时间。

关键词多功能矿灯; 环境状态感知; 人员状态监测与定位; 无线通信; LoRa; RT-Thread

0 引言

采矿设备智能化、环境安全状态感知和井下无线通信技术的快速发展对提高煤矿开采效率,降低煤矿安全生产事故发生率,保障矿工生命和矿井财产安全具有重大意义[1-2]。矿灯作为煤矿井下最常用的设备之一,在发挥其照明功能之外,还能够在井下环境状态感知、煤矿井下报警、井下人员定位等方面发挥重要作用。刘朝阳等[1]在对矿用无线通信网络研究的基础上,结合矿用智能终端的应用需求及关键技术研究,将TD-LTE技术与矿灯相融合,设计了一种矿用通信矿灯,该矿灯可将矿灯的检测信息和矿工的位置信息实时传输至地面,但其未能检测井下环境安全状态,且未考虑矿灯的低功耗设计。戴剑波[2]为获取井下人员定位信息,提高矿灯的安全可靠性,设计了一种低功耗多模定位矿灯标识卡,标识卡具有过压、过流自诊断及保护功能,但该矿灯功能单一,未基于矿灯载体进行煤矿井下环境状态检测以及安全预警等。常云泽[3]针对只有照明功能的传统矿灯,研发了一款信息化矿灯,具有定位、无线通信和语音调度等功能,但该矿灯采用WiFi通信,其在远距离通信和低功耗方面存在一定的不足。刘江霞等[4]设计了一种基于ZigBee的智能瓦斯报警矿灯,实现了对矿井某些重点位置进行不间断瓦斯浓度监测,但该矿灯采用ZigBee通信,存在通信距离短的问题。张帝等[5]设计了一种基于嵌入式实时操作系统的智能矿灯,该矿灯具有瓦斯浓度监测、人员定位与状态监测、安全报警等功能,但存在功耗较高且无线通信距离较短等问题。针对上述问题,本文设计了一种基于LoRa与RT-Thread的多功能矿灯,该矿灯除照明功能外,还具有井下环境感知、人员状态监测与定位、无线通信以及安全报警功能,采用远距离LoRa无线通信方式,结合低功耗硬件设计,能够在实现理想功能情况下尽可能降低功耗,延长矿灯使用时间。该矿灯将获取到的环境与人员状态数据远程上传到地面服务器,供地面人员远程监控井下环境、人员状态和物资装备的使用情况,为井下工作人员的安全管理和物资分配提供远程决策服务[6]

1 矿灯硬件设计

基于LoRa与RT-Thread的多功能矿灯的功能:

(1) 环境参数与人员状态感知功能:实时采集井下环境和人员状态数据,监测异常状态。

(2) 液晶显示功能:能够本地显示环境状态参数和矿灯基本信息。

(3) 无线通信功能:可将获取的环境与人员状态数据通过无线通信网络上报地面服务器,也可接收和处理服务器下发指令数据。

(4) 人机交互功能:提供按键实现人机交互,可手动设置矿灯基本信息及上报井下异常情况报警信息到地面服务器。

基于上述功能确定了矿灯硬件总体设计方案,如图1所示。

图1 矿灯硬件结构
Fig.1 Hardware structure of miner lamp

1.1 STM32L151单片机低功耗核心系统

矿灯硬件设计选用性能稳定的STM32L151VET6作为主控芯片,STM32L151VET6是基于ARM Cortex-M3内核的32位低功耗处理器[7-8],能满足矿灯的低功耗设计要求。

STM32L151VET6单片机低功耗核心电路主要由STM32单片机最小系统、时钟电路、Flash电路、电量检测电路、声光报警电路及状态指示电路构成。其中Flash电路基于AT45DB041芯片设计,能够存储信息显示所用到的汉字字模数据以及服务器监控端发送到矿灯的指令信息。电量检测电路用于矿灯的实时电量检测,报警电路通过蜂鸣器实现环境检测参数异常时的自动报警,报警时状态指示灯会变成红色。

1.2 传感器电路

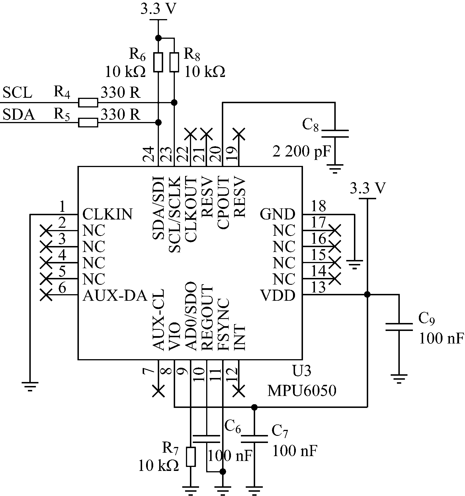
传感器电路主要用于对井下环境中的温度、瓦斯浓度及人员状态进行实时监测。温度检测主要采用SHT11温湿度传感器,与单片机通过I2C串行通信实现数据传输,与主控电路GPIO_PB端口通过DATA数据线和SCK时钟线连接,测温范围为-40~+123.8 ℃,温湿度传感器电路原理如图2所示。人员状态检测采用空间运动加速度传感器MPU6050,可精确跟踪快速和慢速的运动来检测人体姿态,从而判断矿工是否处于安全状态[9]。主控模块通过配置GPIO端口模拟I2C通信驱动该传感器实现数据采集,加速度传感器电路原理如图3所示。瓦斯浓度检测采用催化燃烧式甲烷传感器,电路原理如图4所示。

图2 温湿度传感器电路原理
Fig.2 Circuit principle of temperature and humidity sensors

图3 加速度传感器电路原理
Fig.3 Circuit principle of acceleration sensor

(a) 甲烷传感器电路

(b) 电压信号放大电路

图4 甲烷传感器电路原理
Fig.4 Circuit principle of gas sensor

1.3 电源管理模块

矿灯的电源主要采用3.7 V的磷酸铁锂电池供电,并通过电平转换电路,以满足矿灯对3.3、-3.3、2.8 V电压的需求。其中3.7 V转3.3 V采用TPL720-3.3 V芯片实现,-3.3 V采用MAX828芯片实现,2.8 V电压采用TPL710-2.8 V芯片实现,TPL720与TPL710电源芯片具有优秀的低功耗性能,其静态电流仅为1 μA,TPL720和TPL710的输出电流分别可达400 mA和200 mA[10]。为降低甲烷传感器的工作功耗,该模块以提供不同频率及占空比的脉冲电流对其供电[11],此方式可使其平均供电电流由100 mA降低到60 mA。结合采用的超低功耗主控单片机,整个矿灯可达到低功耗的工作状态,满足设计要求。电源管理模块结构如图5所示。

图5 电源管理模块结构
Fig.5 Structure of power management module

1.4 LoRa无线通信模块

矿灯设计的无线通信模块主要采用超低功耗LoRa无线通信模块ASR6505,支持工作频段范围为150~960 MHz,芯片内部集成了高性能、低功耗的STM8L MCU,支持透传模式,最大通信距离为7 km,供电电压为2.5~3.7 V,集成LoraWAN/LinkWAN及AliOS,可适用于多种物联网应用场景[12]

1.5 LoRa智能网关

为实现矿灯数据上报地面服务器,需搭配LoRa网关将矿灯采集到的数据进行转发上报。LoRa智能网关能够将网络数据转发为以太网数据、RS232数据、RS485数据来灵活适配不同网络环境。对此,LoRa智能网关的设计采用集成方案,利用LoRa无线网关USR-LG210-L将LoRa网络数据转换为RS485和RS232数据,再利用串口通信服务器USR-TCP232-410s将RS485/RS232数据转换为以太网数据,最终实现数据从LoRa上报至地面服务器。

1.6 人机交互模块

人机交互模块主要由OLED液晶显示电路和多路按键组成,矿工通过按键操控矿灯,实现地面服务器数据下发和环境参数的查看。独立按键与单片机IO口连接,通过检测端口高低电平状态判断是否有按键按下。OLED液晶显示电路与单片机通过串行通信完成信息显示。通过多个独立按键进行功能选择,可查看环境参数,进行手动报警和查看地面服务器下发的信息。

2 矿灯软件设计

矿灯软件设计主要选择Keil MDK5集成开发环境,软件设计方法基于STM32自带库函数编程,同时搭载嵌入式实时操作系统RT-Thread进行多任务函数管理。整个开发过程采用模块化编程思路,分别编写并调试完成了矿灯主程序、数据采集程序、无线网络通信程序、人机交互程序。

2.1 嵌入式实时操作系统RT-Thread

RT-Thread是以操作系统内核(可以是RTOS、Linux等)为基础,包括如文件系统、图形库等较为完整的中间件组件,具备低功耗、信息加密、通信协议支持和云端连接能力的软件平台[12]。该系统具有实时性高、占用资源少、功耗低等特点,特别适用于成本和功耗受到限制的场合,因此,基于低功耗和物联网应用场景,本文选用该系统。

2.2 主程序设计

首先对底层硬件模块进行初始化,包括系统时钟、GPIO口配置、传感器及液晶显示等外设硬件的初始化。然后对RT-Thread操作系统进行初始化,根据总体功能划分创建多任务线程,同时配置独立看门狗。最后启动操作系统实现多任务并发运行。操作系统运行过程中CPU内核会根据任务优先级实现任务调度,满足实时响应的要求。矿灯总体功能主要细分为数据采集任务、数据异常报警任务、数据上传任务、界面显示任务、功能选择设置任务、中断处理任务等。启动操作系统并将任务托管在RT-Thread中并发实时运行。矿灯主程序流程如图6所示。

图6 矿灯主程序流程
Fig.6 Main program flowchart of miner lamp

2.3 数据采集处理程序设计

传感器数据采集程序基于RT-Thread操作系统创建任务函数,通过赋予任务不同优先级依次完成对瓦斯浓度、温度和加速度传感器的实时数据采集。以瓦斯浓度数据采集程序设计为例,首先对主控STM32单元进行初始化,配置ADC外设,然后在操作系统中建立瓦斯浓度检测任务,最后在该任务中对瓦斯数据进行处理并判断是否超限,若监测到异常数据,则通过提交信号量使得内核调度启动报警任务运行,在异常数据报警并上传后释放信号量。

2.4 无线网络通信程序设计

LoRa智能网关是LoRa自组网络的核心部分,用于实现传感器节点和地面服务器终端的无线网络通信。该网关基于UDP(User Datagram Protocol)通信协议将传感器节点采集到的井下环境数据、人员位置信息、物资设备信息及矿灯报警信息等定时转发上传。工作模式设定为节点主动上报和轮询唤醒2种模式。主动上报模式下采集节点会在通电并接入网络后自动定时发送数据,网关接收到数据后会自动回复并将数据上传到地面服务器;轮询唤醒工作模式下由网关发送指令唤醒采集节点实现数据上传,当接收到节点数据后,网关会立即实现数据上传,否则处于等待状态。

2.5 上位机管理程序设计

智能网关通过UDP Socket通信连接上位机,上位机将根据通信协议对接收到的数据进行解析并显示,分字段存入数据库。上位机管理程序开发使用C#语言,在Visual Studio 2013集成开发环境下,基于WPF(Windows Presentation Foundation)技术进行B/S端开发,数据库采用Mysql数据库[12]

3 矿灯功能测试

多功能矿灯在3.7 V,10 A·H锂电池供电下,能够稳定工作12 h以上,在此基础上,分别进行传感器数据采集测试、无线通信性能测试和系统功耗测试。

3.1 传感器数据采集测试

矿灯可通过采集温湿度传感器、加速度传感器和瓦斯传感器的数据来获得井下温度、湿度、瓦斯浓度以及矿工运动状态,这些数据均可通过矿灯上的按键实现本地查看。另外,远程服务监控平台也可接收并显示数据,监控平台界面如图7所示。试验设置不同温湿度环境和不同浓度瓦斯气体来测试温湿度传感器与瓦斯传感器的性能,温湿度传感器的平均测量误差在1%以内,瓦斯传感器的平均测量误差为0.5%~1%。试验还安排矿工佩戴矿灯模拟行走、静止及打闹状态,测试加速度传感器获取矿工运动状态的性能。矿工在上述3种不同状态下,加速度传感器数据区分明显,表征运动状态准确。

图7 监控平台软件显示数据
Fig.7 Display data of monitoring platform software

3.2 无线通信性能测试

无线通信性能测试包括数据丢包率与数据上报时延测试。矿灯在特定隧道环境下,布置不同数量的采集节点进行数据采集,测试数据丢包率和数据上报时延。该部分测试工作选在类似煤矿巷道环境的某隧道开展,分别配置1,10,20,50个多功能矿灯进行无线通信性能测试。在隧道环境中,选取中段600 m范围,安装1套LoRa智能网关,分别测试1,10,20,50个多功能矿灯向地面服务器上报数据的丢包率与时延,数据丢包率与数据上报时延结果见表1—表4。根据表1—表4实验数据可知,通过LoRa网络和结合智能网关,该矿灯采集的传感器数据传输时延在100 ms以内,丢包率低于4%。

表1 特定隧道环境下1个矿灯无线传输丢包率与时延
Table 1 Packet loss rate and delay of wireless transmission of 1 miner lamp in specific tunnel environment

组数数据包/个丢包率/%时延/ms11000<8021000<8031000<8041000<8051001<8061000<8071000<8081000<8091001<80101000<80

表2 特定隧道环境下10个矿灯无线传输丢包率与时延
Table 2 Packet loss rate and delay of wireless transmission of 10 miner lamps in specific tunnel environment

组数数据包/个丢包率/%时延/ms11002<8021002<8031002<8041003<8051002<8061002<8071002<8081001<8091002<80101002<80

表3 特定隧道环境下20个矿灯无线传输丢包率与时延
Table 3 Packet loss rate and delay of wireless transmission of 20 miner lamps in specific tunnel environment

组数数据包/个丢包率/%时延/ms11003<8021003<8031002<8041002<8051002<8061002<8071002<8081002<8091001<80101001<80

表4 特定隧道环境下50个矿灯无线传输丢包率与时延
Table 4 Packet loss rate and delay of wireless transmission of 50 miner lamps in specific tunnel environment

组数数据包/个丢包率/%时延/ms11003<10021004<10031004<10041002<10051002<10061001<10071004<10081004<10091004<100101003<100

3.3 功耗测试

对于矿灯功耗性能测试,进行了4种使用情况下的实时功耗测量。

(1) 矿灯仅使用照明功能,其他功能模块均不工作,在此情况下,灯头的平均消耗电流约为300 mA,在10 A·H锂电池供电下,理论稳定工作时间为30 h以上。

(2) 所有功能模块同时工作(无线通信模块无数据收发),在该工作情况下,矿灯平均消耗电流约为400 mA,在10 A·H锂电池供电下,理论稳定工作时间为24 h以上。

(3) 矿灯中所有功能模块同时工作(无线通信模块有数据收发),在该工作情况下,矿灯平均消耗电流约为500 mA,在10 A·H锂电池供电下,理论稳定工作时间为20 h以上。

(4) 矿灯中所有功能模块处于待机工作状态(无线通信模块无数据收发,LoRa模块休眠,灯头熄灭,其他各功能模块断电待机,单片机进入待机模式),在该工作情况下,矿灯平均消耗电流小于10 μA。

经过上述功耗测试,表明该矿灯具有较低功耗,能够满足矿工在煤矿井下1个班次的使用时长需求。

4 结论

(1) 基于LoRa与RT-Thread的多功能矿灯以超低功耗STM32单片机为硬件核心,采用多种传感器实现井下环境温湿度、瓦斯浓度和人员运动状态信息的实时感知;利用远距离低功耗的LoRa无线通信技术,结合LoRa智能网关,与地面远程监控平台进行信息交互,实现了本地异常状态预警与上报。

(2) 分别从传感器数据采集,无线通信性能和系统功耗3个方面开展了矿灯实验测试,测试结果表明:① 该矿灯能够通过多种传感器有效测量环境参数,测量误差不超过1%。② 该矿灯具有较高的无线通信性能,矿灯数量分别为1,10,20,50的情况下,通过智能网关与监控平台进行数据交互,最大丢包率均不超过4%,最大时延低于100 ms。③ 在实现矿灯多功能的情况下,矿灯具有较低的功耗,当矿灯处于待机工作状态时,最低平均消耗电流小于10 μA,能够有效延长其使用时间。该多功能矿灯较好地弥补了传统矿灯存在的缺陷,实现了井下照明、环境状态感知、人员状态监测与定位、无线通信、安全报警等功能,对于煤矿环境灾害事故预警及煤矿安全管理具有重要意义。

参考文献(References):

[1] 刘朝阳,王安义.便携式通信矿灯的研究与设计[J].现代电子技术,2020,43(1):9-11.

LIU Chaoyang,WANG Anyi.Study and design of portable communication mine lamp[J].Modern Electronics Technique,2020,43(1):9-11.

[2] 戴剑波.一种多模定位信息矿灯标识卡设计与实现[J].煤矿安全,2021,52(4):133-136.

DAI Jianbo.Design and implementation of a multi-mode information lamp identification card for positioning[J].Safety in Coal Mines,2021,52(4):133-136.

[3] 常云泽.井下信息化矿灯通讯调度系统研究[J].能源与节能,2021(2):178-180.

CHANG Yunze.Study on communication and dispatching system of underground informationalized miner's lamp[J].Energy and Energy Conservation,2021(2):178-180.

[4] 刘江霞,武强,范宝德.基于ZigBee的智能瓦斯报警矿灯设计[J].工矿自动化,2013,39(12):13-17.

LIU Jiangxia,WU Qiang,FAN Baode.Design of intelligent miner lamp with gas alarming based on ZigBee[J].Industry and Mine Automation.2013,39(12):13-17.

[5] 张帝,董飞,高彬,等.基于嵌入式实时操作系统的智能矿灯设计[J].工矿自动化,2018,44(2):23-27.

ZHANG Di,DONG Fei,GAO Bin,et al.Design of intelligent miner lamp based on embedded real-time operating system[J].Industry and Mine Automation,2018,44(2):23-27.

[6] 程霞.现代无线通信技术的发展状况及未来前景展望分析[J].电子测试,2020(18):117-118.

CHENG Xia.Analysis on the development status and future prospect of modern wireless communication technology[J].Electronic Test,2020(18):117-118.

[7] 张月,陶林伟.基于FPGA与STM32的多通道数据采集系统[J].西北工业大学学报,2020,38(2):351-358.

ZHANG Yue,TAO Linwei.Multi-channel data acquisition system based on FPGA and STM32[J].Journal of Northwestern Polytechnical University,2020,38(2):351-358.

[8] 赵舒畅,曹利波,任玉东.基于STM32智能矿灯系统设计[J].煤炭工程,2014,46(6):25-27.

ZHAO Shuchang,CAO Libo,REN Yudong.Design on intelligent miner's lamp system based on STM32[J].Coal Engineering,2014,46(6):25-27.

[9] 范淇元,覃羡烘,李洪毅.基于STM32的双轮平衡机器人的控制系统设计[J].自动化与仪表,2018,33(3):18-21.

FAN Qiyuan,QIN Xianhong,LI Hongyi.Design of control system of two wheeled balancing robot based on STM32[J].Automation & Instrumentation,2018,33(3):18-21.

[10] 王丽芳,宋仁旺,闫晓梅.高集成度的矿灯电源管理电路[J].太原科技大学学报,2014,35(4):267-270.

WANG Lifang,SONG Renwang,YAN Xiaomei.Highly-integrated miner power management circuitry[J].Journal of Taiyuan University of Science and Technology,2014,35(4):267-270.

[11] 丁恩杰,李欣,陈春旭,等.采用脉冲供电的催化传感器的工作性能研究[J].传感器与微系统,2014,33(12):31-33.

DING Enjie,LI Xin,CHEN Chunxu,et al.Study on operating characteristic of catalytic sensor using pulse power supply[J].Transducer and Microsystem Technologies,2014,33(12):31-33.

[12] 梁涛,赵嗣庆,廖燕俊,等.RT-Thread和OneNET云平台的家居环境检测[J].单片机与嵌入式系统应用,2020,20(5):14-17.

LIANG Tao,ZHAO Siqing,LIAO Yanjun,et al.Home environment detection system based on RT-Thread and OneNET cloud platform[J].Microcontrollers & Embedded Systems,2020,20(5):14-17.

Design of multifunctional miner lamp based on LoRa and RT-Thread

ZHANG Di1, QUAN Yue1, GUO Hai1, ZHOU Xiaojie1, DONG Fei2, ZHAO Duan3

(1.School of Electrical and Electronic Engineering, Anhui Science and Technology University, Bengbu 233100, China; 2.School of Internet, Anhui University, Hefei 230039,China; 3.Internet of Things (Perception Mine)Research Center, China University of Mining and Technology, Xuzhou 221008, China)

Abstract:In order to solve the problems of single function, short wireless communication distance and high power consumption of current miner lamp, a multifunctional miner lamp based on LoRa wireless communication technology and the Internet of things operating system RT-Thread is designed. The lamp integrates the functions of mine lighting, environmental status sensing, personnel status monitoring and positioning, and wireless communication and safety alarm. The miner lamp uses STM32 microcontroller as the core, uses a variety of sensors to realize real-time perception of environmental temperature and humidity, gas concentration and personnel movement status information. The miner lamp uses long-distance low-power LoRa wireless communication technology, combined with LoRa intelligent gateway, to realize information interaction with the ground remote monitoring platform. The multifunctional miner lamp can also carry out local abnormal status early warning and remote reporting to the monitoring platform. At the same time, the monitoring platform can send safety early warning information and release the safety status of the working face to miners timely. The test results show that the miner lamp has high data acquisition accuracy, good wireless communication performance and low power consumption. Under the condition of multifunctional implementation, the miner lamp can measure environmental parameters effectively through a variety of sensors, and the measurement error is less than 1%. The maximum packet loss rate is less than 4% and the maximum time delay is less than 100 ms through the data interaction between the intelligent gateway and the monitoring platform. When the miner lamp is in standby mode, the lowest average current consumption is less than 10 μA, which can extend the service time of the miner lamp effectively.

Key words:multifunctional miner lamp; environmental status perception; personnel status monitoring and positioning; wireless communication; LoRa; RT-Thread

中图分类号:TD67

文献标志码:A

扫码移动阅读

文章编号1671-251X(2021)06-0096-07

DOI:10.13272/j.issn.1671-251x.2021030102

收稿日期:2021-03-29;修回日期:2021-05-28;责任编辑:张强。

基金项目:安徽省教育厅重点项目(KJ2019A0803);国家重点基础研究发展计划(973)项目(2014CB046300)。

作者简介:张帝(1993-),男,安徽灵璧人,助教,硕士,主要研究方向为矿山灾害信息处理,E-mail:dizhang509@163.com。

通信作者:董飞(1993-),男,安徽合肥人,助教,硕士,主要研究方向为矿山物联网、嵌入式系统设计,E-mail:feidong@cumt.edu.cn。

引用格式:张帝,权悦,国海,等.基于LoRa与RT-Thread的多功能矿灯设计[J].工矿自动化,2021,47(6):96-102.

ZHANG Di,QUAN Yue,GUO Hai,et al.Design of multifunctional miner lamp based on LoRa and RT-Thread[J].Industry and Mine Automation,2021,47(6):96-102.