王亮,张亚,罗双,吴良恕
(安徽理工大学 电气与信息工程学院, 安徽 淮南 232001)
摘要:在矿用单轨吊磷酸铁锂电池组连续的充放电循环中,各单体电池不一致性会导致电池组整体性能衰减、使用寿命缩短,传统电池组均衡方式均衡时间长、控制策略复杂。针对上述问题,在Buck-Boost均衡电路和飞渡电容均衡电路的基础上,提出了一种复合式分层均衡电路。底层和中间层Buck-Boost均衡电路按照二叉树结构构建,顶层飞渡电容均衡电路实现3个相邻电池组之间任意2个电池组的能量传递,使电池不仅能够在层内进行能量传递以实现相邻电池间均衡,还可在层间进行能量传递以实现非相邻电池间均衡。仿真结果表明,复合式分层均衡电路大大缩短了均衡时间,显著提高了电池电压一致性。
关键词:单轨吊; 磷酸铁锂电池; 电池管理; 电池均衡; Buck-Boost; 飞渡电容; 复合式分层均衡
矿用单轨吊是一种机动性能强、运行速度快、载荷量大、安全可靠的辅助运输设备[1]。相对于传统铅酸或镍氢蓄电池,磷酸铁锂电池具有寿命长、单体电池容量大、安全性能高、环保、体积小等优点[2],被广泛用作矿用单轨吊动力源。我国矿用单轨吊动力源一般要求电压不低于300 V、容量不低于400 A·h,因此需要将上百个磷酸铁锂电池串联成电池组供电。由于每节电池参数不同及连续的充放电,使得电池电压、容量、内阻等发生改变,电池不一致性会导致电池在过充或过放过程中性能逐渐降低[3],从而缩短电池使用寿命。因此,需要对电池进行管理[4],其中主动均衡是电池管理研究的重点内容[5-6]。
主动均衡主要是通过储能元件和控制开关电路实现电荷在电池间的转移[7-8]。文献[9]提出了电容和开关组合均衡拓扑结构,利用电容作为中间储能元件,但均衡速度有待提高。文献[10-11]在Buck-Boost均衡电路基础上,用开关电感模块替代电感,减少了开关管数量,降低了均衡过程中的能量损耗,提高了均衡速度,但当被均衡的电池数量庞大时,控制策略较复杂。文献[12-14]提出了单开关、双开关、准谐振开关电容式均衡拓扑,通过具有恒定频率和固定占空比的1对互补脉冲信号来控制电路开关,但当被均衡电池的电压差较小时,通过电容的均衡电流小,难以实现快速均衡。文献[15]提出了基于辅助电源的飞渡电容均衡电路,使均衡电流大小取决于辅助电源输出电流大小,不受被均衡电池电压差的限制,有效提高了均衡速度,但在充电过程中容易出现电池过压现象。
本文将Buck-Boost均衡电路和飞渡电容均衡电路相结合,提出了一种复合式分层均衡电路。利用分组分层结构方式,不仅可对相邻电池进行均衡,还可实现非相邻电池间均衡,缩短了均衡时间;通过比较电池电压控制开关管通断,控制策略简单。
复合式分层均衡树拓扑结构如图1所示。其中Bi(i=1,2,…,n,n为电池数量)为被均衡的串联电池,Cf,3·2m-f-1(f=1,2,…,m,m为分层数)为不同类型的均衡电路,在第f层共有3·2m-f-1个均衡电路,对应3·2m-f个电池组,每组电池数量为2f-1,n与m关系为n=3·2m-1。在第1至m-1层依据二叉树原理采用双单体直接交互均衡电路,在第m层采用三单体直接交互均衡电路。

图1 复合式分层均衡树拓扑结构
Fig.1 Tree topology of composite layered equalization
本文采用基于Buck-Boost均衡电路和飞渡电容均衡电路的复合式分层均衡树拓扑结构,其中底层和中间层采用Buck-Boost均衡电路,顶层采用飞渡电容均衡电路。以12节电池串联为例,复合式分层均衡电路分为3层,如图2所示。底层每2节相邻单体电池通过Buck-Boost均衡电路均衡;中间层以每2节相邻单体电池为1组,每2个相邻电池组通过Buck-Boost均衡电路均衡;顶层以每4节相邻单体电池为1组,3个电池组通过飞渡电容均衡电路均衡,在1个开关工作周期内,有且仅有2个电池组通过飞渡电容均衡电路均衡。
每2节相邻单体电池B1B2,B3B4,…,B11B12为1组,每一组通过Buck-Boost均衡电路进行均衡。以2节相邻单体电池B1,B2为例,当B1电压高于B2电压时,对B1,B22节电池开启均衡。此时使三极管M1导通,电流依次通过B1,L1,M1形成回路,L1生成反向感应电动势,B1放电,L1充电,即电池的放电过程。当流入L1的电流达到最大时,L1的反向感应电动势使D2导通,电流依次通过L1,D2,B2形成回路,L1放电,B2充电,即电池的充电过程。通过以上过程将B1电量经L1传输给B2,完成2节相邻单体电池B1,B2之间的均衡。

图2 复合式分层均衡电路
Fig.2 Composite layered equalization circuit
底层电池均衡结束后,B1B2,B3B4,…,B11B126个电池组内各单体电池电压近似一致,但各电池组的电压不一致。将中间层每2个相邻电池组通过Buck-Boost均衡电路进行均衡,中间层电池均衡过程与底层一致,不再赘述。
当底层和中间层电池均衡完成后,B1B2B3B4,B5B6B7B8,B9B10B11B123个电池组内各节单体电池电压近似一致,但各电池组的电压不一致。将顶层B1B2B3B4,B5B6B7B8,B9B10B11B123个电池组通过飞渡电容均衡电路进行均衡。将B1B2B3B4,B5B6B7B8,B9B10B11B123个电池组的平均电压分别记为
找出其中的最大值和最小值并分别记为
若
则开启均衡,即
与
对应的电池组之间进行能量传递。假设
则先使三极管M20,M21导通,电流依次经过B1B2B3B4,M20,C,R,M21形成回路,将B1B2B3B4的电量传递给电容C,即电容C的充电过程。再使M20,M21关断,M22,M27导通,将电容C的电量传递给B5B6B7B8,即电容C的放电过程。通过以上过程完成2个电池组B1B2B3B4,B5B6B7B8之间的均衡。
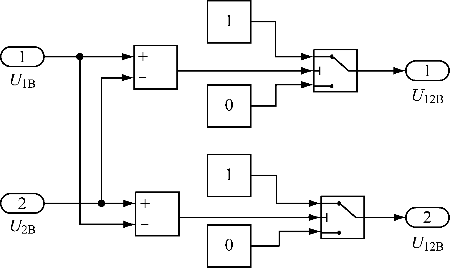
底层和中间层Buck-Boost均衡控制策略:对每2节相邻单体电池或每2个相邻电池组的电压进行比较,使电压大的单体电池或电池组放电,电压小的单体电池或电池组充电。以单体电池B1,B2为例,Buck-Boost均衡电路控制信号逻辑如图3所示。U1B,U2B分别为B1,B2的电压,将U1B,U2B进行比较得到2个输出U12B,U21B。若U1B>U2B,则U12B=1,U21B=0;若U1B<U2B,则U12B=0,U21B=1;若U1B=U2B,则U12B=U21B=0。

图3 Buck-Boost均衡电路控制信号逻辑
Fig.3 Control signal logic of Buck-Boost equalization circuit
顶层飞渡电容均衡控制策略:对B1B2B3B4,B5B6B7B8,B9B10B11B123个电池组平均电压进行比较,电压最大的电池组通过飞渡电容将电量传递给电压最小的电池组。飞渡电容均衡电路控制信号逻辑如图4所示。3个电池组平均电压
进行两两比较,可得6个输出U12,U21,U23,U32,U31,U13。若
则U12=U13=1;若
则U12=U13=0。将U12,U13取与运算记为a1,U21,U23取与运算记为a2,U31,U32取与运算记为a3。若a1(a2或a3)=1,则表示
或
为最大值;若a1(a2或a3)=0,则表示
或
为最小值或中间值。将U12,U13取同或运算记为b1,U21,U23取同或运算记为b2,U31,U32取同或运算记为b3。若b1(b2或b3)=1,则表示
或
为最小值或最大值;若b1(b2或b3)=0,则表示
或
为中间值。将U12,U21取同或运算记为c1,U23,U32取同或运算记为c2,U13,U31取同或运算记为c3。若c1(c2或c3)=1,则表示
或
若c1(c2或c3)=0,则表示
或
不相等。将U12,U21,U23,U32,U31,U13取或运算记为d。若d=0,则表示各电池组平均电压相等,均衡结束;若d=1,则表示各电池组平均电压不相等,继续均衡。
对应的B1B2B3B4电池组放电控制信号逻辑表达式为
充电控制信号逻辑表达式
同理,
对应的B5B6B7B8电池组放电控制信号逻辑表达式为
充电控制信号逻辑表达式为
对应的B9B10B11B12电池组放电控制信号逻辑表达式为
充电控制信号逻辑表达式为![]()

图4 飞渡电容均衡电路控制信号逻辑
Fig.4 Control signal logic of flying-capacitor equalization circuit
根据充放电控制信号逻辑表达式,可得飞渡电容均衡电路各三极管的控制信号逻辑真值,见表1。
表1 控制信号逻辑真值
Table 1 Control signal logic truth value

在Matlab/Simulink环境下,根据图2搭建复合式分层均衡电路仿真模型,其中单体电池额定电压为3.2 V、容量为6 A·h。仿真参数:12节串联电池B1—B12的初始电压分别为2.756,2.764,2.775,2.787,2.802,2.820,2.840,2.863,2.889,2.918,2.950,2.985 V;Buck-Boost均衡电路中电感为0.015 H,电阻为2 kΩ;飞渡电容均衡电路中电容为0.017 F,电阻为100 Ω;开关周期为0.009 s。分别对Buck-Boost均衡电路、飞渡电容均衡电路、复合式分层均衡电路进行仿真,结果如图5所示。
(1) 均衡时间。从图5可看出,Buck-Boost均衡电路、飞渡电容均衡电路、复合式分层均衡电路的均衡时间分别为4 500,1 200,500 s,复合式分层均衡电路相对于Buck-Boost均衡电路和飞渡电容均衡电路,在均衡时间上分别减少了约89%和58%。

(a) Buck-Boost均衡电路

(b) 飞渡电容均衡电路

(c) 复合式分层均衡电路
图5 不同均衡电路仿真结果
Fig.5 Simulation results of different equalization circuits
(2) 电池电压一致性。电池电压一致性用电池电压标准差来表征,标准差越小,表明电池之间电压差异越小,一致性越好。从图5可得不同均衡电路均衡后电池电压趋于稳定时的值,见表2。由此计算不同均衡电路均衡后电池电压标准差,见表3。可看出复合式分层均衡电路相对于Buck-Boost均衡电路和飞渡电容均衡电路,电压标准差分别减少了约11%和99%,电池电压一致性显著提高。
表2 不同均衡电路均衡后电池电压
Table 2 Battery voltage under different equalization circuits V

将Buck-Boost均衡电路和飞渡电容均衡电路相结合,提出了一种复合式分层均衡电路,使电池不仅能够在层内进行能量传递,还可在层间进行能量传递,具有控制简单、易扩展、开关管数量少的优点,适用于不同电池容量要求的矿用单轨吊场合。通过仿真对比分析,表明复合式分层均衡电路相对于Buck-Boost均衡电路和飞渡电容均衡电路缩短了均衡时间、提高了电池电压一致性。
表3 不同均衡电路均衡后电池电压标准差
Table 3 Standard deviation of battery voltage under different equalization circuits

参考文献(References):
[1] 赵平强,徐克宝,王锡静,等.矿用单轨吊LiFePO4动力电池组均衡充电系统的设计[J].工矿自动化,2010,36(6):70-73.
ZHAO Pingqiang,XU Kebao,WANG Xijing,et al.Design of equalization charging system for LiFePO4power battery of mine-used monorail[J].Industry and Mine Automation,2010,36(6):70-73.
[2] 张勇.煤矿紧急避险设施用锂离子蓄电池安全要求分析[J].煤炭科学技术,2017,45(6):152-156.
ZHANG Yong.Analysis on safety requirements of lithium ion battery applied to mine emergency refuge facility[J].Coal Science and Technology,2017,45(6):152-156.
[3] 王通.基于多输入绕组变压器的动力电池双层主动均衡电路研究[D].济南:山东大学,2017.
WANG Tong.Research on power battery double layer active equalizer based on multi-input transformer[D].Jinan:Shandong University,2017.
[4] 张文山.矿用动力电池智能管理系统研究[D].三河:华北科技学院,2018.
ZHANG Wenshan.Research on intelligent management system of mine power battery[D].Sanhe:North China Institute of Technology,2018.
[5] 芮骐骅,赵亮,王磊,等.矿用大容量磷酸铁锂电池管理系统设计[J].工矿自动化,2014,40(2):5-7.
RUI Qihua,ZHAO Liang,WANG Lei,et al.Design of mine-used battery management system for large capacity LiFePO4[J].Industry and Mine Automation,2014,40(2):5-7.
[6] 周忠波.矿用磷酸铁锂电池组均衡充电技术研究[J].淮海工学院学报(自然科学版),2011,20(4):11-14.
ZHOU Zhongbo.Study on the technology for mine used lithium iron phosphate rechargeable battery[J].Journal of Huaihai Institute of Technology(Natural Science Edition),2011,20(4):11-14.
[7] 刘玉县,陈婷,林俊宇.四串联锂离子电池组主动均衡电路设计[J].仪表技术,2018(5):22-26.
LIU Yuxian,CHEN Ting,LIN Junyu.The design of the active equalization circuit for the four series lithium-ion batteries pack[J].Instrumentation Technology,2018(5):22-26.
[8] 李志扬,陈雨飞,吕帅帅,等.锂电池组均衡方式的研究现状[J].电源技术,2018,42(9):1404-1407.
LI Zhiyang,CHEN Yufei,LYU Shuaishuai,et al.Research status of equalization methods of li-ion battery pack[J].Chinese Journal of Power Sources,2018,42(9):1404-1407.
[9] 逯仁贵,王铁成,朱春波,等.基于飞渡电容的超级电容组动态均衡控制算法[J].哈尔滨工业大学学报,2008,40(9):1421-1425.
LU Rengui,WANG Tiecheng,ZHU Chunbo,et al.Dynamic equalization algorithm based on switched capacitor applied in super-capacitor stacks[J].Journal of Harbin Institute of Technology,2008,40(9):1421-1425.
[10] 吕航,刘承志.电动汽车磷酸铁锂电池组均衡电路设计[J].电源学报,2016,14(1):95-101.
LYU Hang,LIU Chengzhi.Design on balancing circuits for LiFePO4battery stacks in electric vehicles[J].Journal of Power Supply,2016,14(1):95-101.
[11] 吕航.动力磷酸铁锂电池组均衡系统研究与设计[D].成都:西南交通大学,2016.
LYU Hang.Design and research on balancing system for power lithium iron phosphate (LiFePO4) battery stack[D].Chengdu:Southwest Jiaotong University,2016.
[12] YE Yuanmao,CHENG K W E.Analysis and design of zero-current switching switched-capacitor cell balancing circuit for series-connected battery/supercapacitor[J].IEEE Transactions on Vehicular Technology,2018,67(2):948-955.
[13] YE Yuanmao,CHENG K W E.An automatic switched-capacitor cell balancing circuit for series-connected battery strings[J].Energies,2016,9(3):138-152.
[14] 梁波,齐江江,李玉忍,等.锂电池组均衡充放电控制策略研究[J].西北工业大学学报,2017,35(4):704-710.
LIANG Bo,QI Jiangjiang,LI Yuren,et al.Study on control strategy of charge and discharge for lithium battery series[J].Journal of Northwestern Polytechnical University,2017,35(4):704-710.
[15] 赵汉宾,马锋,叶晓东,等.基于改进型飞渡电容的电池组动态均衡控制方法研究[J].电子学报,2018,46(4):819-826.
ZHAO Hanbin,MA Feng,YE Xiaodong,et al.Battery dynamic balance control algorithm based on modified flying-capacitor[J].Acta Electronica Sinica,2018,46(4):819-826.
WANG Liang, ZHANG Ya, LUO Shuang, WU Liangshu
(College of Electrical and Information Engineering, Anhui University of Science and Technology, Huainan 232001, China)
Abstract:In continuous charging and discharging cycle of LiFePO4battery pack of mine-used monorail, inconsistency among each single batteries will lead to overall performance degradation and shorten service life of the battery pack. Traditional battery pack equalization mode has long equalization time and complex control strategy. In order to solve the above problems, a composite layered equalization circuit was proposed based on Buck-Boost equalization circuit and flying-capacitor equalization circuit. Buck-Boost equalization circuits in bottom layer and middle layer are constructed according to binary tree structure, and flying-capacitor equalization circuit in top layer realizes energy transfer of any two batteries between three adjacent batteries, so that the batteries can not only transfer energy within layer to achieve equalization between adjacent batteries, but also transfer energy between layers to achieve equalization between non-adjacent batteries. The simulation results show that the composite layered equalization circuit greatly reduces equalization time and significantly improves battery voltage consistency.
Key words:monorail; LiFePO4battery; battery management; battery equalization; Buck-Boost; flying-capacitor; composite layered equalization
中图分类号:TD611
文献标志码:A
文章编号:1671-251X(2020)01-0100-05
DOI:10.13272/j.issn.1671-251x.2019110076
收稿日期:2019-11-30;修回日期:2020-01-05;责任编辑:盛男。
基金项目:国家自然科学基金资助项目(51574008)。
作者简介:王亮(1994-),男,安徽滁州人,硕士研究生,研究方向为智能信息处理,E-mail:365773730@qq.com。
引用格式:王亮,张亚,罗双,等.矿用单轨吊磷酸铁锂电池组复合式分层均衡电路[J].工矿自动化,2020,46(1):100-104.
WANG Liang, ZHANG Ya, LUO Shuang, et al. Composite layered equalization circuit for LiFePO4battery pack of mine-used monorail[J].Industry and Mine Automation,2020,46(1):100-104.