郑学召1,2, 贾勇骁1,2, 郭军1,2, 文虎1,2, 王宝元1,2
(1.西安科技大学 安全科学与工程学院, 陕西 西安 710054; 2.西安科技大学 国家矿山应急救援西安研究中心, 陕西 西安 710054)
摘要:对磁探法、电阻率法、无线电波法、地质雷达法、气体测量法、同位素测氡法、温度法、遥感法等煤田火灾监测技术的研究现状进行了综述,对比了各技术的优缺点,指出现有煤田火灾监测技术存在环境因素限制多、成本高、自身技术局限多等问题;对煤田火灾监测技术进行了展望,指出无人机挂载红外热成像仪的低空遥感技术是煤田火灾监测技术的发展方向,并提出了以高效化、智能化、集成化为主导的发展思路。
关键词:煤田火灾; 火灾防治; 火灾监测; 遥感法; 低空遥感技术; 无人机; 红外热成像
煤田火灾治理是一个世界性难题[1]。美国有260多处煤田区域均存在火灾隐患;澳大利亚煤田火灾已存在2 000多年;中国因特殊的地理条件和地质构造等因素,大部分煤田存在自燃现象[2]。煤自燃会造成大量资源损失,燃烧产生的有毒有害气体严重威胁自然环境。
防治煤田火灾最有效方法是在煤层发生燃烧之前采取相应措施[3-6]。其中煤田火灾监测技术可对大面积煤田、露头煤层及浅埋煤层进行监测,为制定煤田火灾防治方案提供数据支持[7]。根据监测目标及监测方法,煤田火灾监测技术[8]分为4类:① 磁探法和电阻率法,以煤岩层的物理特性变化规律作为监测目标;② 无线电波法和地质雷达法,利用电磁波的传播监测目标;③ 气体测量法和同位素测氡法,以特定指标气体含量的变化作为监测目标;④ 温度法和遥感法,以温度变化作为监测目标。本文对上述煤田火灾监测技术的研究现状进行了阐述,并针对现有技术的不足,对该技术的发展提出了展望。
磁探法通过捕捉磁性变化信息确定煤层高温位置。张秀山[9-10]最早将该方法用于确定煤层火源位置,并发现了磁异常曲线向煤层倾斜方向推移的现象。陈敏等[11]提出了一种更有效的圈定煤自燃边界的方法,将实测地面高精度磁场特征和钻孔勘探结果成功结合,为基于磁探法监测煤自燃提供了一种新途径。许满贵等[12]利用磁探法在钻孔少、工作量小情况下,较精确地圈定了沙沟岔煤矿煤自燃危险区域边界。
电阻率法通过监测煤层自身同方向形态结构和含水率确定煤层高温位置。刘文忠等[13]通过实验得出了砂岩、灰岩在特定温度范围内的电阻率随温度升高而减小的规律,为电阻率法在煤田火灾监测领域的应用奠定了一定的理论基础。张安全[14]得出高分辨电阻率法在火区勘探中精度较高的结论,促使电阻率法在煤田火灾监测应用中进入了新的阶段。
磁探法和电阻率法以煤岩层物理特性随温度变化而变化的规律作为监测依据,易受外界环境的影响,在现场没有得到普遍应用。
无线电波法的工作原理是将温度信号转变成电磁波信号,再通过接收终端将电磁波信号转变成温度。张彬[15]利用无线电波法对煤矿掘进工作面附近的含水体、采空区和地质构造异常体进行探测,取得了较好的效果。目前,该方法在煤田火灾监测方面的应用仍处于试验阶段,主要研究单位为中煤科工集团重庆研究院有限公司。
地质雷达法根据电磁波在不同温度下波源强度不同、在不同介质中传播速率不同的特点探测火源位置,其工作原理如图1所示。曹凯[16]将地质雷达法成功应用于某露天煤矿浅地表煤田火灾监测中,确定了火区松散区域范围,实现了对火区的快速治理,为地质雷达法在煤田火灾监测中的应用奠定了一定的实践基础。

图1 地质雷达法工作原理
Fig.1 Working principle of geological radar method
无线电波法和地质雷达法充分利用了电磁波在传播过程中的规律。无线电波法能较准确地探测到传感器周围温度,但对火源具体位置的探测弱于地质雷达法。2种方法在应用时均需要克服电磁波衰减,技术限制较多。
气体测量法通过监测指标气体实现煤自燃监测。许延辉[17]通过试验分析了煤自燃早期预报指标气体,指出了基于指标气体预报煤自燃存在的问题和改进方案,系统分析了气体测量法监测煤自燃的可行性,但试验环境与现场复杂环境存在一定偏差。鲁义等[18]为有效防治沿空掘巷工作面回采期间煤自燃,利用试验分析了钱营孜煤矿某工作面煤层指标气体及临界值,并针对性地制定了煤自燃防治措施,较好地将试验与现场结合,为煤自燃防治提供了依据,同时进一步验证了气体测量法监测煤自燃的可行性。王伟峰[19]设计了一种煤自燃多组分指标气体激光光谱动态监测装置,将多种气体同时作为监测目标,实现了监测多选择性,提高了气体测量法的可靠性。
同位素测氡法根据氡气析出速率与煤层燃烧剧烈程度呈正相关变化、氡气运移速率随燃烧位置与地表温差的增大而增大的特点来判断火源位置,其工作原理如图2所示。刘洪福等[20]研究了同位素测氡法探测火源位置和范围的机理,指出该方法可较准确地判断出火源位置、火区范围和燃烧程度。赵耀江等[21]在已有的同位素测氡法基础上,对氡气的产生机理、采集方法和相关数据处理方法进行了研究,并将其应用于现场,为同位素测氡法监测煤田火灾提供了理论基础和经验。费金彪等[22]采用同位素测氡法对刘家峁煤矿埋深50~60 m煤层因外因形成的火区进行了探测,结果表明同位素测氡法用于确定浅埋煤层因外因形成的火区位置和范围是可行的。
图2 同位素测氡法工作原理
Fig.2 Working principle of isotope radon measurement method
气体测量法和同位素测氡法因指标气体变化明显、监测过程简单、成本低,在现场监测中应用较普遍。但气体测量法在井工开采煤矿中应用较成熟,在大面积煤田火灾监测中需打钻孔,通过气体传感器实现监测,与同位素测氡法相比应用较少。
温度法和遥感法是最直接的煤田火灾监测方法。近年来,利用无线传感器网络技术实现温度监测是一个新的发展趋势。无线传感器网络测温系统结构如图3所示。王伟峰[23]提出了一种煤田火灾无线自组网钻孔温度远程监控系统,详细介绍了煤田火灾远程温度监测方法,是利用温度作为监测目标对煤田火灾进行远程监控的重要突破。潘涛[24]介绍了一种短距离无线网络和传感器相结合的技术,对煤矿井下温度、一氧化碳浓度等进行监测,为基于无线传感器网络的煤层温度监测提供了一种全新方法。钱平等[25]提出了一种基于EnOcean-ZigBee无线传感器网络的煤矿监测系统,使得无线传感器网络技术在煤自燃监测中的应用取得新的突破。姚磊[26]详细设计了无线采集终端的探测器、微控制器硬件电路等,完善了基于无线传感器网络的煤田火灾监测网络。

图3 无线传感器网络测温系统结构
Fig.3 Structure of temperature measurement system of wireless sensor network
遥感法利用物体辐射的红外线能量与温度呈正比关系的特点探测物体的红外辐射,通过光电转换、电信号处理等合成被测目标的温度分布图像。遥感法测温原理如图4所示。1963年,美国科研人员首次利用遥感法对宾夕法尼亚州煤矸石山引发的煤火进行了试验性探测[27-28],成为煤田火灾监测技术的重大突破。20世纪80年代,中国煤炭地质总局航测遥感局等单位通过遥感法对中国部分煤田火区进行探测,并在新疆、内蒙古等煤田火灾突出的地方探测出56个火区。20世纪90年代,S. B. Mansor等[29]、A. Prakash等[30]分别利用热红外和近红外遥感法对印度贾里亚煤田煤火进行探测,较准确地圈定出了煤田火区。陈民等[31]在乌达煤矿采用遥感法圈定了煤田火区的燃烧范围和2000—2010年煤火变化面积及速率,在发展煤火理论和乌达煤矿煤火治理方面有一定的理论与实践意义。郭跃成[32]通过梳理相关热红外线遥感技术文献,对遥感法在煤田火灾监测应用中的理论分析做了进一步研究。

图4 遥感法测温原理
Fig.4 Temperature measurement principle of remote sensing method
温度是监测煤田火灾的最直接目标,但采用温度法监测煤田火灾时需要打钻孔,成本较高;目前遥感法大多以卫星遥感通过反演算法对煤田火灾进行监测,易受天气变化影响,存在一定的局限性。
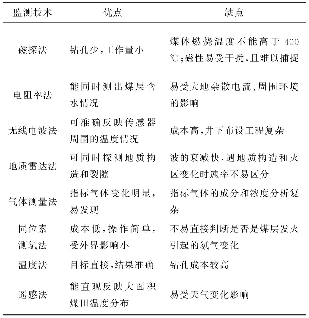
通过分析煤田火灾监测技术研究现状,对各监测技术优缺点进行比较,见表1。
表1 煤田火灾监测技术比较
Table 1 Comparison among coalfield fire monitoring technologies

煤田火灾监测技术在国内外学者的不断研究和现场应用中取得了巨大进展,为煤田火灾预防及火势蔓延控制提供了理论支撑。但煤田火灾监测技术在发展过程中仍存在不足,具体如下。
(1) 环境限制因素多。现有煤田火灾监测技术在现场应用中有较多的限制条件。如磁探法要求煤层温度低于400 ℃;遥感法在天气晴朗条件下才能测得相对精确的数据;电阻率法受杂散电流等因素影响较大等。
(2) 成本高。部分煤田火灾监测技术在现场应用时成本较高:采用遥感法监测大面积煤田时成本高,安全系数低;应用温度法、气体测量法时打钻孔成本高。
(3) 自身技术局限多。目前煤田火灾监测技术局限较多:波的衰减没有得到有效解决;只能监测浅埋煤层,深埋煤层的监测结果不精确;在现场应用时需要布设监测设备、收集并分析数据,得到结论的过程不够简单化、智能化,且单一的监测手段及目标通常无法准确判断出煤田火灾的燃烧程度、火源位置、温度分布等信息。
煤田火灾呈分布广泛、火点和小火区分布分散、火源位置不易准确捕捉、煤层高温区域发展成新生火区的时间难以察觉、火区蔓延边界不易确定等特点。而现有煤田火灾监测技术在具体应用时均存在不足。无人机挂载红外热成像仪的低空遥感技术具有灵活性高、应用周期短、成本低、操作简便等优势,可作为一种新型的煤田火灾监测技术。该技术综合应用了红外图像算法、无人机地面站与红外热成像仪通信控制技术,以无人机作为飞行平台,挂载红外热成像仪和可见光相机;结合GPS,在地面站控制软件中选定被测区域,设置参数,确定无人机飞行航线和数据采集点,利用红外热成像仪对温度变化的灵敏反应,联动可见光相机和无人机飞行控制系统,经相关软件合成温度分布直观图。针对无人机的优越性和煤田火区监测的困难性,对煤田火灾监测技术的发展提出以下展望。
(1) 高效化。研发或优化数据处理算法,短周期实现火区数据的采集与处理,得出准确、可靠的监测结果,快速实现前期火区态势预判,为后续火区准确监测提供真实、可靠的数据。提高监测设备的实用性与可靠性,降低其发生故障的概率,保证监测设备高效运行。
(2) 智能化。煤田火灾监测技术应具备数据自主分析与智能识别处理、远程指挥操作与终端可视化等功能。① 数据自主分析:煤田火灾监测过程中,需要收集大量数据进行分析处理,其中的关键问题是运用大数据和智能识别技术进行数据预识别。② 数据智能识别处理:结合无线通信与信息有机融合技术,借助多源信息集中分析模块,实现数据智能识别;识别后的信息可作为煤田火灾监测中部分数据进行整合处理,实现数据的系统识别。
(3) 集成化。现有的煤田火灾监测技术或设备具有单一性,针对某一定量指标进行简单分析很难满足现场火灾监测和发展趋势判断的需求。应用无线和系统集成分析等技术,以有机融合和可视化分析作为基础,研发多功能、统一化的监测模块,使其与其他设备联动使用,可实现全面、可靠监测。
煤田火灾监测技术在现场应用中不断改进,逐渐趋向完善。但由于煤田火灾分布广泛、火源位置不易准确捕捉等特点,各监测技术在实际应用中均存在一定的局限性。无人机挂载红外热成像仪的低空遥感技术是目前煤田火灾监测技术的发展方向,具有广阔的应用前景。提出的以高效化、智能化、集成化为主导的发展思路,为煤田火灾监测技术的发展提供了一定参考。
参考文献:
[1] 金永飞,郭军,文虎,等.煤自燃高温贫氧氧化燃烧特性参数的实验研究[J].煤炭学报,2015,40(3):596-602.
JIN Yongfei,GUO Jun,WEN Hu,et al.Experimental study on the high temperature lean oxygen oxidation combustion characteristic parameters of coal spontaneous combustion[J].Journal of China Coal Society,2015,40(3):596-602.
[2] 卢国栋.大面积煤田火区范围圈划及燃烧机理研究[D].北京:中国矿业大学(北京),2010.
[3] 唐一博,王化恶,樊倩洳,等.气溶胶灭火技术防治采空区自燃火灾的应用潜力研究[J].煤炭科学技术,2018,46(7):120-124.
TANG Yibo,WANG Huae,FAN Qianru,et al.Study on application potential of aerosol fire-extinguishing technology for prevention and control spontaneous combustion of coal in goaf[J].Coal Science and Technology,2018,46(7):120-124.
[4] 王瑞.准格尔煤田火区灭火方法的合理选择及应用研究[D].太原:太原理工大学,2014.
[5] 闫军.新疆煤田火区现状及应对措施[J].陕西煤炭,2018,37(1):71-73.
YAN Jun.The present situation and countermeasures of the fire zone in Xinjiang coalfield[J].Shaanxi Coal,2018,37(1):71-73.
[6] 张学庆,张渝,于明达,等.新疆煤田火区的危害与治理挑战[J].中国矿业,2014,23(增刊2):93-95.
ZHANG Xueqing,ZHANG Yu,YU Mingda,et al.Damages and cellenge for governing of coalfield fires in Xinjiang[J].China Mining Magazine,2014,23(S2):93-95.
[7] 王伟峰,邓军,马砺,等.煤田火灾无线监测方法的应用研究[J].煤矿安全,2012,43(12):103-104.
WANG Weifeng,DENG Jun,MA Li,et al.Application research of coalfield fire wireless monitoring method[J].Safety in Coal Mines,2012,43(12):103-104.
[8] 王猛,王伟峰,金永飞,等.煤田火灾监测技术的研究现状与发展趋势[J].神华科技,2010,8(6):22-25.
WANG Meng,WANG Weifeng,JIN Yongfei,et al.Research and development of the monitoring technology of coalfield fire[J].Shenhua Science and Technology,2010,8(6):22-25.
[9] 张秀山.新疆煤田火烧区特征及防治对策[J].新疆地质,2001(2):150-152.
ZHANG Xiushan.Countermeasure and characterstic of coalfield burning area in Xinjiang[J].Xinjiang Geology,2001(2):150-152.
[10] 张秀山.新疆煤田火烧区特征及灭火问题探讨[J].中国煤田地质,2004(1):21-24.
ZHANG Xiushan.Probe into Xinjiang coalfield underground combustion area features and fire-fighting problems[J].Coal Geology of China,2004(1):21-24.
[11] 陈敏,邵伟.应用地面磁法圈定煤田火区边界[J].物探与化探,2010,34(1):89-92.
CHEN Min,SHAO Wei.The application of the ground magnetic method to the exploration of fire area boundary of the coal field[J].Geophysical and Geochemical Exploration,2010,34(1):89-92.
[12] 许满贵,申敬杰,贺清.煤自燃危险区域磁法判定技术及应用[J].矿业安全与环保,2014,41(2):41-44.
XU Mangui,SHEN Jingjie,HE Qing.Magnetic prospecting technology for dangerous coal spontaneous combustion area and its applications[J].Mining Safety & Environmental Protection,2014,41(2):41-44.
[13] 刘文忠,施行觉,刘斌,等.高温高压下井中岩心电阻率的测定和研究[J].石油地球物理勘探,1995(增刊2):165-170.
[14] 张安全.物探方法在煤田勘探、灭火中的应用[J].西部探矿工程,2008(8):122-124.
[15] 张彬.煤矿隐蔽灾害井下精细探测技术方法与优化[J].煤矿开采,2016,21(4):26-32.
ZHANG Bin.Exquisite detection method and optimization of mine implicit disaster[J].Coal Mining Technology,2016,21(4):26-32.
[16] 曹凯.地质雷达探测技术在浅地表煤田火灾治理中的应用[J].能源技术与管理,2016,41(5):162-164.
[17] 许延辉.煤自燃全过程测试和指标气体的研究与应用[D].西安:西安科技大学,2005.
[18] 鲁义,殷召元,马东,等.沿空掘巷工作面停采期煤自燃防治技术[J].煤炭科学技术,2015,43(3):48-51.
LU Yi,YIN Zhaoyuan,MA Dong,et al.Coal spontaneous combustion prevention technology in mining face of gateway driving along goaf during mining stop period[J].Coal Science and Technology,2015,43(3):48-51.
[19] 王伟峰.煤自燃多组分指标气体激光光谱动态监测装置:CN106872403A[P].2017-06-20.
[20] 刘洪福,白春明,舒祥泽,等.用测氡技术探测煤矿地下火区的研究[J].煤炭学报,1997,22(4):68-71.
LIU Hongfu,BAI Chunming,SHU Xiangze,et al.A study of detecting underground fire zone applying radon measuring technology[J].Journal of China Coal Society,1997,22(4):68-71.
[21] 赵耀江,邬剑明.测氡探火机理的研究[J].煤炭学报,2003,28(3):260-263.
ZHAO Yaojiang,WU Jianming.Study on mechanism of detecting underground fire by radon measurement technique[J].Journal of China Coal Society,2003,28(3):260-263.
[22] 费金彪,文虎,金永飞.测氡法在浅埋煤层火区探测中的应用[J].西安科技大学学报,2018,38(1):26-30.
FEI Jinbiao,WEN Hu,JIN Yongfei.Application of radon method in detection of fire area in shallow coal seam[J].Journal of Xi'an University of Science and Technology,2018,38(1):26-30.
[23] 王伟峰.煤田火灾无线自组网钻孔温度远程监控系统的开发研究[D].西安:西安科技大学,2010.
[24] 潘涛.基于ZigBee传感器网络的煤矿安全监测系统研究[D].兰州:兰州大学,2010.
[25] 钱平,李伟.基于EnOcean-ZigBee无线传感器网络在煤矿监测系统的研究[J].科技通报,2018,34(7):124-127.
QIAN Ping,LI Wei.Wireless sensor network in coal mine monitoring system based on EnOcean-ZigBee[J].Bulletin of Science and Technology,2018,34(7):124-127.
[26] 姚磊.无线传感器网络火灾报警系统的设计的关键技术分析[J].电子测试,2018(14):56-58.
YAO Lei.Key technology analysis of fire alarm system for wireless sensor networks[J].Electronic Test,2018(14):56-58.
[27] SLAVECKI R J. Detection and location of subsurface coal[C]//Proceedings of the 3rd International Symposium on Remote Sensing of Environment,Michigan Institute of Science and Technology,Michigan,1964:537-547.
[28] 邵振鲁,王德明,王雁鸣.煤田火灾探测方法研究进展[J].煤矿安全,2012,43(8):189-192.
SHAO Zhenlu,WANG Deming,WANG Yanming. Research progress of coalfield fire detection method[J].Safety in Coal Mines,2012,43(8):189-192.
[29] MANSOR S B,CRACKNEL A P.Monitoring of underground coal fires using thermal infrared data[J].International Journal of Remote Sensing,1994(8):1675-1685.
[30] PRAKASH A,GENS R,VEKERDY Z.Monitoring coal fires using multi-temporal night-time thermal images in a coalfield in northwest China[J].International Journal of Remote Sensing,1999(14):2883-2888.
[31] 陈民,王宁,方利,等.遥感技术在乌达煤火变化监测中的应用[J].中国矿业,2016,25(增刊2):308-311.
CHEN Min,WANG Ning,FANG Li,et al.Application of remote sensing on coalfield fire monitoring in Wuda[J].China Mining Magazine,2016,25(S2):308-311.
[32] 郭跃成.热红外传感技术在煤田火区勘查中的应用研究[J].山东工业技术,2017(18):90.
ZHENG Xuezhao1,2, JIA Yongxiao1,2, GUO Jun1,2, WEN Hu1,2, WANG Baoyuan1,2
(1.School of Safety Science and Engineering, Xi'an University of Science and Technology, Xi'an 710054, China; 2.State Mine Emergency Rescue Xi'an Research Center, Xi'an University of Science and Technology, Xi'an 710054, China)
Abstract:Research status of coalfield fire monitoring technologies was reviewed including electromagnetic detection method, resistivity method, radio wave method, geological radar method, gas measurement method, isotope radon measurement method, temperature method, remote sensing method and so on. Advantages and disadvantages of each technology were compared. It was pointed out that there were some questions existed in coalfield fire monitoring technologies at current such as lots of environmental factor limits, high cost, large technical limits and so on. Prospect of coalfield fire monitoring technology was taken out. It was pointed out that low altitude remote sensing technology of unmanned aerial vehicle equipped with an infrared thermal imager was development direction of coalfield fire monitoring technology. Moreover, development ideas were proposed which took high efficiency, intelligence and integration as leading role.
Key words:coalfield fire; fire prevention; fire monitoring; remote sensing method; low altitude remote sensing technology; unmanned aerial vehicle; infrared thermal imaging
中图分类号:TD75
文献标志码:A
文章编号:1671-251X(2019)05-0006-06 DOI:10.13272/j.issn.1671-251x.17404
收稿日期:2019-01-29;修回日期:2019-04-17;
责任编辑:李明。
基金项目:国家重点研发计划重点专项项目(2016YFC0801800,2018YFC0808201);陕西省自然科学基础研究计划项目(2018JM5009,2018JQ5080);陕西省教育厅专项科学研究计划项目(17JK0495)。
作者简介:郑学召(1977-),男,新疆焉耆人,副教授,博士,主要研究方向为矿山安全与应急救援技术,E-mail:zhengxuezhao@xust.edu.cn。
引用格式:郑学召,贾勇骁,郭军,等.煤田火灾监测技术研究现状及展望[J].工矿自动化,2019,45(5):6-10.
ZHENG Xuezhao,JIA Yongxiao,GUO Jun,et al.Research status and prospect of coalfield fire monitoring technologies[J].Industry and Mine Automation,2019,45(5):6-10.