王华平1,2
(1.中煤科工集团常州研究院有限公司,江苏 常州 213015;2.天地(常州)自动化股份有限公司,江苏 常州 213015)
摘要:针对传统基于电流差闭环的双电动机传动同步控制策略存在转矩、转速不同步,且未考虑双电动机系统受到负载干扰后产生的机械扭振问题,以矿用带式输送机双电动机传动系统为研究对象,提出了一种基于转速差闭环的双电动机传动同步控制策略。利用2台电动机的转速误差对电动机的电流信号进行补偿,当存在转速误差时,通过调整2台电动机的电流(转矩)进而调整转速,确保转速时刻保持同步;针对双电动机传动系统因负载扰动产生的机械轴扭振角,提出了一种扭振抑制策略,通过合理配置扭振角方程以保证扭振角呈现快速衰减振荡趋势,达到良好的扭振抑制效果。Matlab/Simulink仿真结果证明了该控制策略的可靠性。
关键词:矿用带式输送机; 双电动机传动; 同步控制; 扭振抑制; 电流差闭环; 转速差闭环
带式输送机因其结构简单、效率高、对物料适应性强及输送能力大等优点,在煤矿中的应用十分广泛,其运行效率和能力直接影响到煤矿生产安全。随着科技的发展,带式输送机越来越趋于向高效及大型化方向发展,其中大型带式输送机大都采用双电动机驱动方式。为确保带式输送机控制系统安全可靠运行,需严格控制双电动机之间的转速同步及转矩平衡。文献[1]通过检测双电动机之间的电流误差,经自适应律产生的反馈作用保证双电动机的转速同步。文献[2-3]根据主从电动机转速偏差及其变化率设计模糊PID补偿控制器,补偿主从电动机转速偏差。文献[4]设计了双电动机同步调速系统的神经网络控制器,实现转速和张力的解耦控制;文献[5]在2台电动机之间引入差速负反馈,实现双电动机转速同步;文献[6]将主电动机输出转矩作为从电动机转矩给定,利用变频器实现了双电动机转速同步。
上述文献主要利用电动机间的电流误差进行闭环控制,保证从电动机跟随主电动机电流(转矩),进而实现转速同步。但双电动机参数无法保证完全相同,即使转矩同步也无法保证转速同步。同时,上述文献未考虑双电动机传动系统受到负载干扰后产生的机械扭振问题。鉴此,本文以DSJ100/63/2×75型矿用带式输送机双电动机传动系统为研究对象,提出了基于转速差闭环的双电动机传动同步控制策略。采用双电动机转速差闭环控制方法,利用2台电动机的转速误差对电流信号进行补偿,当存在转速误差时,通过调整2台电动机的电流(转矩)进而调整转速,确保转速时刻保持同步;同时通过合理配置扭振角方程,达到良好的扭振抑制效果。
矿用带式输送机双电动机传动系统结构如图1所示。电动机1和电动机2通过机械轴刚性连接方式共同拖动滚筒,2台电动机分别由各自的高压配电柜、整流变压器及交交变流器组成的传动系统进行变频调速[7-8]。
根据DSJ100/63/2×75型矿用带式输送机输送能力要求,2台电动机参数见表1。
对主回路整流变压器和可控硅元件的容量进行核算选型,具体参数见表2。

图1 矿用带式输送机双电动机传动系统结构
Fig.1 Structure of dual-motor drive system of mine-used belt conveyor
表1 双电动机参数
Table 1 Dual-motor parameters

表2 变压器及可控硅参数
Table 2 Parameters of transformer and controllable silicon

在实际系统运行过程中,出现了因负载扰动导致双电动机电气转速不同步及机械扭振的问题。本文根据该系统的实际参数进行了同步控制策略研究。
双电动机在动态、稳态过程中转矩和转速保持一致是带式输送机安全可靠运行的前提。若2台电动机的转速及转矩不一致,将导致刚性机械轴发生形变与电动机振动,进而影响系统的平稳运行[9-11]。因此,应保证电动机间的转速及转矩时刻同步,进而保证电动机的输出功率平衡。
基于转速差闭环的双电动机同步控制原理如图2所示。

图2 基于转速差闭环的双电动机同步控制原理
Fig.2 Synchronous control principle of dual-motor based on speed differential closed loop
M1为主电动机,M2为从电动机。给定转速信号与M1实际转速进行比较,通过转速调节器(ASR)产生基本给定电流信号,同时利用主电动机与从电动机转速差进行电流补偿。为保证补偿后电流起到有效调节作用,达到转速差为0的效果,应对2台电动机电流施加大小相同、方向相反的补偿信号。当M1转速大于M2转速时,通过线性放大后得到电流正补偿量,M1给定电流减去正补偿,使电流指令下降,转速下调;M2给定电流加上正补偿,使电流指令上调,转速上升。通过动态调节,保证系统稳态时转速差为0,达到电流(转矩)平衡的目的。
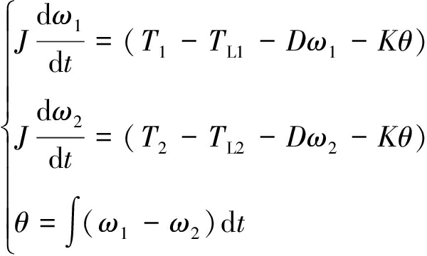
带式输送机双电动机刚性连接系统结构如图3所示。

ω1,ω2-主、从电动机机械角速度;T1,T2-主、从电动机电磁力矩;TL1、TL2-主、从电动机负载力矩;θ-转速差对应的扭振角
图3 带式输送机双电动机刚性连接系统结构
Fig.3 Structure of dual-motor rigid connected system of belt conveyor
根据图3,建立双电动机机械轴刚性连接时的运动方程:

(1)
式中:J为电动机转动惯量;D为阻转矩阻尼系数(为0,可忽略);K为扭转弹性转矩系数。
平衡条件下有
TL1=TL2=TL
(2)
式中TL为电动机负载力矩。
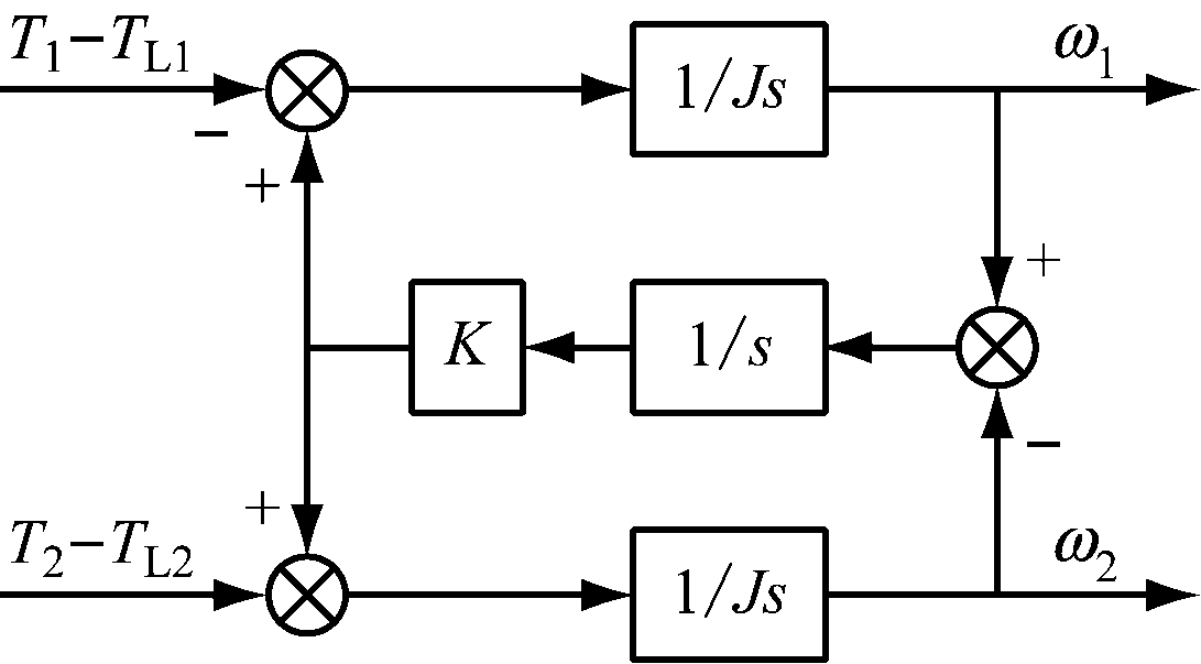
结合式(1)、式(2),可得差速反馈结构,如图4所示。

图4 差速反馈结构
Fig.4 Structure chart of speed differential feedback
对图4进行等效化简,可得
T1-T2=(Js2+2K)θ
(3)
由式(3)可得扭振环节结构,如图5所示。

图5 扭振环节结构
Fig.5 Structure chart of twisted vibration section
由图5可知,当2台电动机输出转矩不相同时,转速差造成的机械轴扭振角θ相当于二阶无阻尼振荡系统,其自然振荡频率为![]()
双电动机传动一旦受到干扰产生转速差后,通过基本电流补偿作用将导致双电动机输出转矩不相同,从而产生等幅振荡的扭振角。即使通过电流补偿调整,使得转速差重新为0,等幅振荡的扭振角还是一直存在,无法保证转速的平稳性,且容易导致机械轴发生形变[12-13]。为此,本文在基于转速差闭环的双电动机同步控制策略的基础上,进一步对机械轴扭振角的抑制策略进行研究。
由上述分析可知,要保证带式输送机平稳运行,必须对动态过程中产生的扭振角加以抑制。由式(3)可知,带式输送机之所以产生等幅振荡的扭振角,是因为扭振角对应的二阶环节阻尼比为0,方程中缺少s项。因此,需要在式(3)中配置合理的s项,使扭振角呈现快速衰减振荡趋势[14],从而达到抑制扭振角的目的。
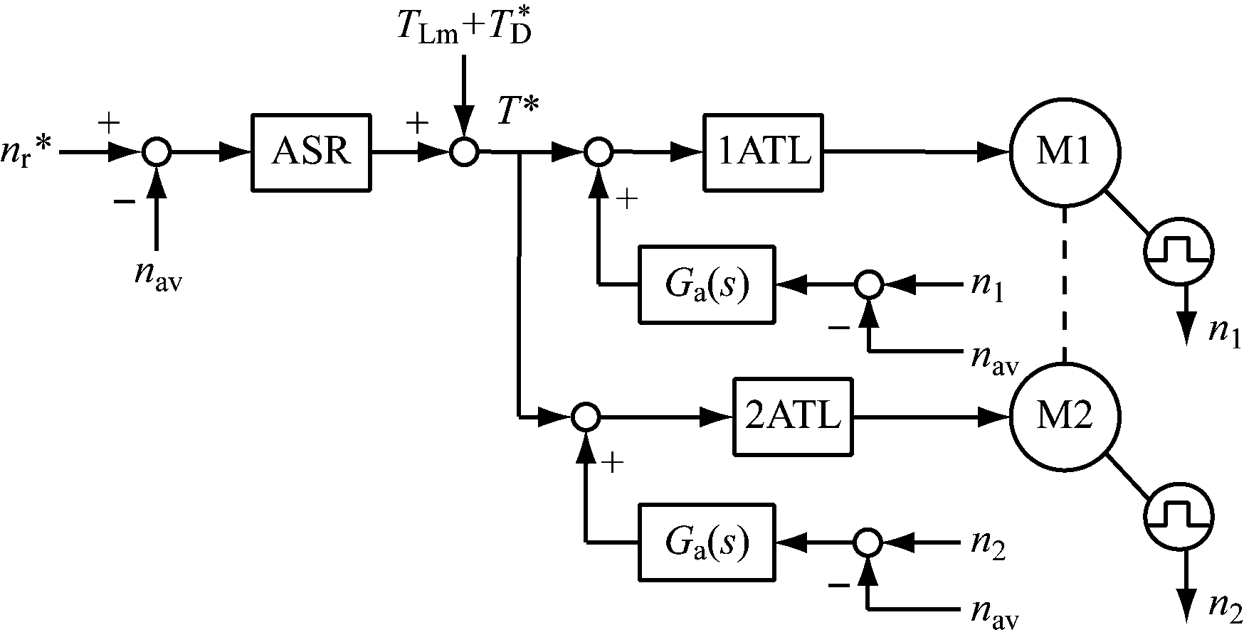
基于转速差闭环的双电动机扭振角抑制原理如图6所示。
根据图6,在式(3)基础上,配置合理的s项,得到如式(4)所示的一阶微分环节。
Ga(s)=Kc(1+Tcs)
(4)
式中:Kc为比例系数;Tc为微分时间常数。

给定转速;n1、n2、nav-主电动机速度、从电动机速度及主从电动机平均速度;TLm-负载转矩测量信号 ;
-动态力矩给定信号;T*-给定信号转矩;1ATL、2ATL-主、从电动机转矩环;Ga(s)-附加阻尼信号
图6 基于转速差闭环的双电动机扭振抑制原理
Fig.6 Torsional vibration suppression principle of dual-motor based on speed differential closed loop
则在该条件下有
T1-T2=(Js2+KcTcs+2K)θ
(5)
式(5)为增加扭振抑制环节的扭振角方程,其自然振荡频率仍为
则阻尼比为
(6)
由式(6)可知,根据动态、稳态性能指标要求,合理配置系统参数,使得0<ξ<1,则扭振角呈现快速衰减振荡趋势,从而达到扭振抑制的效果。
利用Matlab对基于转速差闭环的双电动机同步控制策略及扭振抑制策略进行仿真研究。仿真系统所用电动机参数同表1。
仿真时,1 s时施加50 r/min的给定转速信号,待双电动机稳定后,5 s时从电动机负载转矩下降为90%额定转矩。主电动机转速闭环采用PI控制器,其输出作为2台电动机的电流给定信号。采用基于转速差闭环的双电动机同步控制策略时的系统扭振角和电动机转速仿真波形如图7所示。
从图7可看出,双电动机采用转速差闭环控制时,利用2台电动机的转速差进行电流补偿,通过动态调节,保证系统稳态时转速差为0,达到转矩平衡的目的。但因调节过程中负载发生过突变,产生了等幅振荡的扭振角,导致电动机转速存在波动。
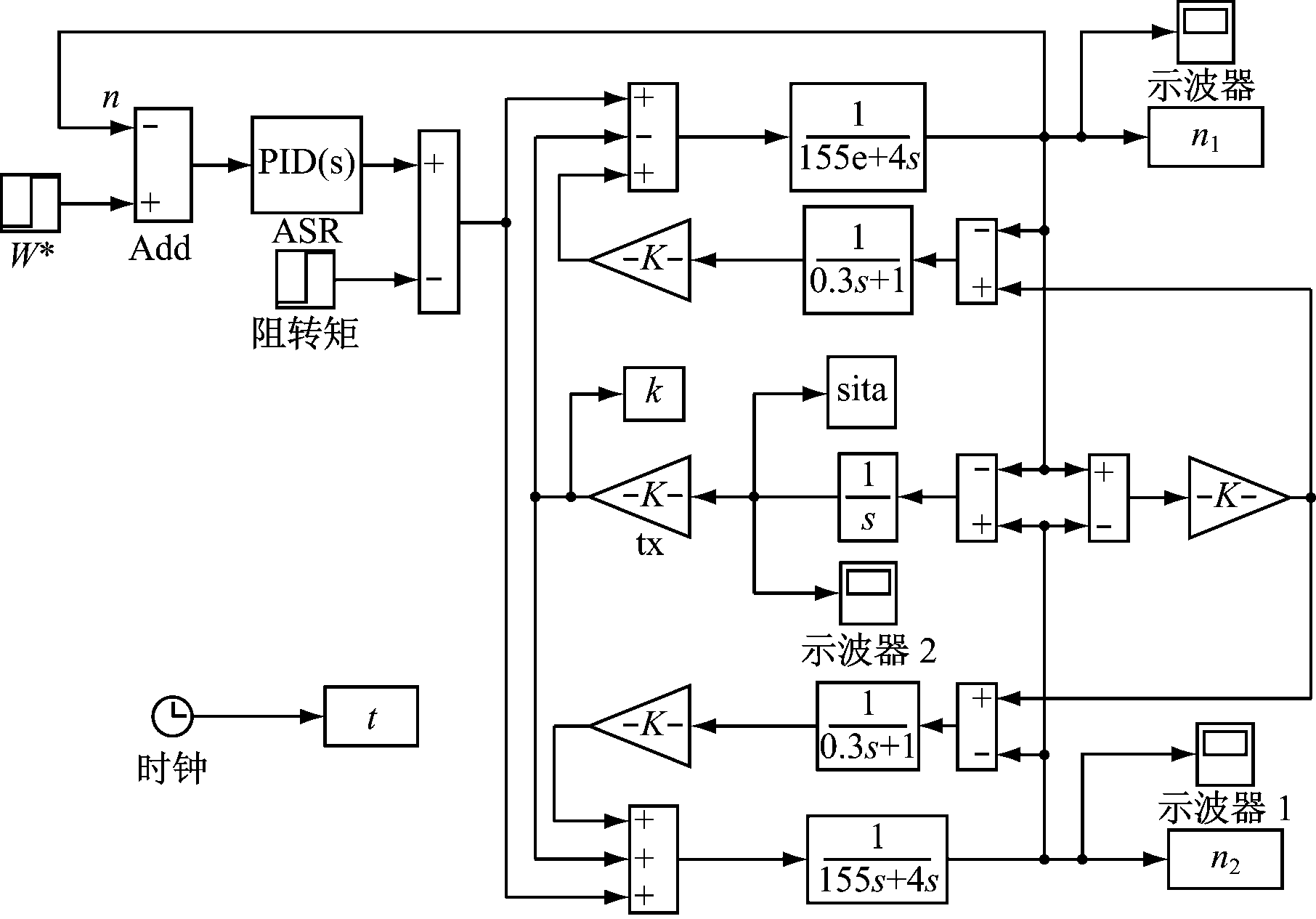
双电动机扭振抑制仿真模型如图8所示。
采用基于转速差闭环的双电动机扭振抑制策略时的系统扭振角抑制和电动机转速仿真波形如图9所示。从图9可看出,加入扭振抑制后,即使系统出现负载扰动,产生的扭振角亦可快速衰减为0;实际转速可快速、稳定地跟踪给定转速,系统动态、稳态性能均较好。

(a) 系统扭振角仿真波形

(b) 双电动机转速仿真波形
图7 采用基于转速差闭环的双电动机同步控制策略时的系统扭振角和电动机转速仿真波形
Fig.7 Simulation wave of system torsional vibration angle and rotate speed of dual-motor by using synchronous control strategy of dual-motor based on speed differential closed loop

图8 双电动机扭振抑制仿真模型
Fig.8 Simulation model of torsional vibration suppression of dual-motor
针对矿井带式输送机双电动机传动机械轴刚性连接时存在的转矩、转速不同步及干扰造成的扭振角等问题进行了研究,分析了传统基于电流差闭环的同步控制策略的缺点,提出了一种基于转速差闭环的同步控制策略及扭振抑制策略。Matlab/Simulink仿真结果表明,即使系统出现负载扰动,该控制策略也可以快速抑制扭振角,保证了双电动机良好的电气同步效果,为双电动机传动的安全、可靠运行提供了有力保障。

(a) 系统扭振角抑制仿真波形

(b) 双电动机转速仿真波形
图9 采用基于转速差闭环的双电动机扭振抑制策略时的系统扭振角抑制和电动机转速仿真波形
Fig.9 Simulation wave of system torsional vibration angle suppression and rotate speed of dual-motor by using torsional vibration suppression strategy of dual-motor based on speed differential closed loop
参考文献(References):
[1] 郭庆鼎,唐光谱,唐元钢,等.基于自适应控制的双电动机同步传动控制技术的研究[J].机械工程学报,2002,38(2):79-81.
GUO Qingding,TANG Guangpu,TANG Yuangang,et al. Research on synchronous control technology for dual motors based on adaptive control[J].Chinese Journal of Mechanical Engineering,2002,38(2):79-81.
[2] 刘福才,张学莲.基于模糊PID补偿控制的多电动机同步驱动系统[J].电工技术杂志,2002(8):29-31.
LIU Fucai,ZHANG Xuelian. Multi-motor synchronous driving system with fuzzy PID compensation control[J]. Electrotechnical Journal,2002(8):29-31.
[3] 孙晓明,马青,曹虎,等.基于模糊PID补偿算法的 PLC 变频调速双电动机同步控制[J].矿山机械,2013,41(12):119-122.
SUN Xiaoming,MA Qing,CAO Hu,et al. Synchronous control of PLC variable frequency speed regulation double motors based on fuzzy PID compensation algorithm[J].Mining & Processing Equipment,2013,41(12):119-122.
[4] 陈冲,刘星桥,刘国海,等.神经网络控制的双电动机同步系统[J].电气应用,2009,28(24):28-31.
[5] 袁军.双电机同步联动伺服控制系统研究[D].成都:电子科技大学,2011.
[6] 简海峰,王应丽,周炜,等.矿山设备中双电动机变频同步传动及负荷均衡问题探讨与研究[J].矿山机械,2014,42(2):104-108.
JIAN Haifeng,WANG Yingli,ZHOU Wei,et al. Discussion and research on dual-motor frequency conversion synchronous drive and load balancing in mining equipments[J].Mining & Processing Equipment,2014,42(2):104-108.
[7] 何凤有,龙玮玮.PLC在矿井双电机传动钢缆胶带电控系统中的应用[J].工矿自动化,2006,32(5):42-43.
HE Fengyou,LONG Weiwei. The application of PLC in the electrical control system for wire rope belt driven by double motor[J].Industry and Mine Automation,2006,32(5):42-43.
[8] 阮毅,陈伯时.电力拖动自动控制系统[M].北京:机械工业出版社,2009.
[9] INOUE K,NAKAOKA M. Analysis and design of AC servo motion drive control system with 2-mass mechanical resonant load[J].IEEE International Workshop on Advanced Motion Control,1996,2:600-605.
[10] 李娜.带柔性连接负载的交流伺服系统控制技术研究[D].南京:东南大学,2015.
[11] 赵海波.双电动机同步联动伺服系统的设计与分析[D].南京:南京理工大学,2006.
[12] 夏德钤.自动控制原理[M].北京:机械工业出版社,1990.
[13] 程利荣.MATLAB语言在异步电动机仿真分析中的应用[J].微计算机信息,2005(12):116-117.
CHENG Lirong. Application of MATLAB in asynchronous machine simulation analysis[J]. Microcomputer Information,2005(12):116-117.
[14] 姬煜轲,许建中,徐延明,等.无插值仿真平台中抑制数值振荡的阻尼电路设计方法[J].电力自动化设备,2016,36(7):143-149.
JI Yuke, XU Jianzhong, XU Yanming, et al. Design of damping circuit for depressing numerical oscillation nointerpolation-free simulation environment [J].Electric Power Automation Equipment,2016,36(7):143-149.
WANG Huaping1,2
(1.CCTEG Changzhou Research Institute, Changzhou 213015, China; 2.Tiandi(Changzhou) Automation Co., Ltd., Changzhou 213015, China)
Abstract:In view of problems of asynchrony of torque and speed existed in traditional synchronous control strategy of dual-motor drive based on current differential closed-loop as well as mechanical torsional vibration caused by load disturbance is not considered, a synchronous control strategy of dual-motor drive for mine-used belt conveyor based on speed differential closed loop was put forward taking dual-motor drive system of mine-used belt conveyor as research object. The current signals of dual-motors were compensated by using rotate speed error between dual motors, if the rotate speed error of dual motors was produced, the rotate speeds were adjusted by adjusting currents (torque) of dual motors, so as to keep the rotate speeds in synchronization. For torsional angle of mechanical axis caused by load disturbance, a torsional vibration suppression strategy was proposed: torsional angle equation was allocated rationally to attenuate the torsional angle rapidly, so as to achieve good suppression effect for torsional vibration. Matlab/Simulink simulation results demonstrate reliability of the control strategy.
Key words:mine-used belt conveyor; dual-motor drive; synchronous control; torsional vibration suppression; current differential closed-loop; speed differential closed-loop
文章编号:1671-251X(2018)06-0069-05
DOI:10.13272/j.issn.1671-251x.17329
收稿日期:2018-04-23;
修回日期:2018-05-15;
责任编辑:张强。
作者简介:王华平(1977-),男,江苏常州人,工程师,硕士,现主要从事与煤矿自动化、信息化相关的工程、推广工作,E-mail:13961157910@139.com。
引用格式:王华平.矿用带式输送机双电动机传动同步控制策略研究[J].工矿自动化,2018,44(6):69-73.
WANG Huaping. Research on synchronous control strategy of dual-motor drive for mine-used belt conveyor[J].Industry and Mine Automation,2018,44(6):69-73.
中图分类号:TD634
文献标志码:A
网络出版地址:http://kns.cnki.net/kcms/detail/32.1627.TP.20180521.1656.003.html