林引1,2
(1.瓦斯灾害监控与应急技术国家重点实验室, 重庆 400037; 2.中煤科工集团重庆研究院有限公司, 重庆 400039)
摘要:针对现有矿用开关电源存在的谐波电流较大、功率因数较低等问题,采用主动功率因数校正与谐振软开关电源技术设计了一种矿用开关电源,介绍了该电源的设计指标及硬件电路设计方案。试验结果表明:在170 V交流输入且输出满载条件下,矿用开关电源输入电流未出现脉冲状,谐波电流小;50 ℃环境温度下,电源主要器件的最大温度为98.5 ℃;在输入电压为AC90~265 V时,电源功率因数不小于0.96,纹波电压小于30 mV,电源效率达86.5%;绝缘耐压试验中绝缘电阻不小于50 MΩ,漏电流低于1 mA。
关键词:矿用开关电源; 主动功率因数校正; 谐振软开关; 谐振变换; 谐波电流; 电磁干扰; 功率因数
与传统线性电源相比,开关电源具有效率高、体积小、抗输入电压波动能力强等优点,现已大量应用于矿用电源设计中[1-5]。但现有矿用开关电源大多采用传统的电容滤波型桥式整流和反激电路相结合的方式,输入电流为脉冲状,导致电源电路产生较大谐波电流,且电源功率因数相对较低。电源电路产生的谐波电流会对线路产生传导干扰和辐射干扰,影响相关电子设备的可靠性;较低的功率因数导致电源输入端工频变压器的电能损耗大、转换效率低,降低电源系统的稳定性,且增加电源成本。为了减小谐波电流引起的干扰噪声及其对电网的污染,目前最有效的方法是在开关电源中增加有源功率因数校正环节[6-7]。
本文采用主动功率因数校正和谐振软开关技术,设计了一种矿用开关电源,使其具有较低的谐波干扰和较高的功率因数,减少了供电损耗,提高了电源转换效率。
煤矿安全监控系统中使用的矿用电源主要有AC127/220/380/660 V 4个输入电压等级,其中AC380/660 V电压等级可通过工频变压器进行电压变换获得,通常变换比例为3∶1。根据MT/T 408—1995《煤矿用直流稳压电源》规定的输入电压波动范围,将矿用开关电源的输入电压范围设定为AC90~265 V。考虑到煤矿安全监控系统中负载一般为本安设备,所需功率相对较低[8-9],将矿用开关电源输出电压设定为24 V,功率设定为60 W。
矿用开关电源主要由EMI(Electromagnetic Interference,电磁干扰)滤波器及保护电路、有源功率因数校正电路及隔离型谐振半桥变换电路组成,如图1所示。
![]()
图1 矿用开关电源组成
Fig.1 Composition of mine-used switching power supply
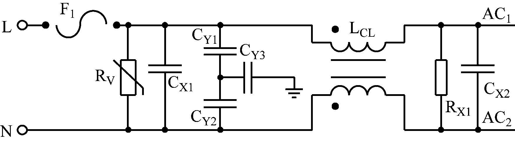
EMI滤波器及保护电路主要用于衰减电源输入线中的电磁干扰,保护电源免受其害,同时抑制电源本身产生的电磁干扰对其他设备的危害。EMI滤波器及保护电路由共模电感和安规电容组成,如图2所示。共模电感LCL和安规电容CY1,CY2,CY3共同构成LC二阶滤波器,用于抑制共模噪声。共模电感LCL中产生的不平衡电感与安规电容CX1,CX2组成的滤波器用于抑制差模干扰。由于输入过电压、过电流易使电源损坏,甚至导致电源某些电气性能指标被破坏而无法满足矿用安全性能要求,所以在电源输入端增加了保险丝F1和压敏电阻RV,以保护后续电路的安全性。

图2 EMI滤波器及保护电路
Fig.2 EMI flitter and protection circuit
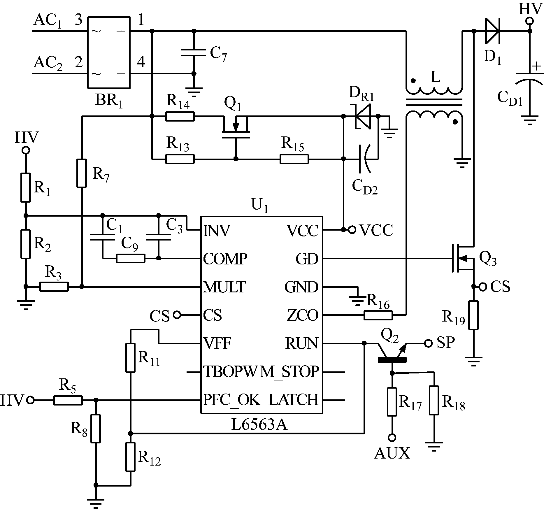
有源功率因数校正工作模式包括断续导电模式、连续导电模式和临界导电模式。其中临界导电模式介于连续导电模式和断续导电模式之间,具有功率因数高、功率开关管损耗小、控制电路简单等优点,适用于中小功率电源[10-11]。因此,本文选用临界导电模式。有源功率因数校正电路如图3所示。
有源功率因数校正电路主要由Boost变换单元、控制电路和辅助电源组成。Boost变换单元主要由输入电容C7、MOS管Q3、续流二极管D1、电感L、输出电容CD1等构成。其工作原理:在一个完整的开关周期内,电感L电流为零时,MOS管 Q3导通,二极管D1截止,L电流由零开始线性增大,当增大到与输入电容C7上的采样信号相等时,Q3截止,D1导通,L电流由最大值线性减小。在每个开关周期内,电感L电流平均值跟随C7上的电压波形变化,从而实现功率因数校正。控制电路由主芯片U1及其外围电路组成。主芯片采用 L6563A,其内部乘法器带有谐波失真最优化专门电路,能有效控制输入电流的交越失真和误差放大器输出的纹波失真,并具有升压跟踪、电压前馈、过电压保护和反馈失效保护等功能。外围电路中,电阻R3,R7提供AC电压信息,电阻R1,R2决定输出电压,电阻R5,R8决定电路故障的电压保护值。辅助电源包含启动供电电源和工作供电电源2个部分。启动供电电源在开机时为 L6563A供电,电源电路主要由电阻R13,R14,R15,MOS管Q1,稳压二极管DR1,电容CD2组成。工作供电电源由后续谐振半桥电路中产生1路12 V稳压电源。

图3 有源功率因数校正电路
Fig.3 Active power factor correction circuit
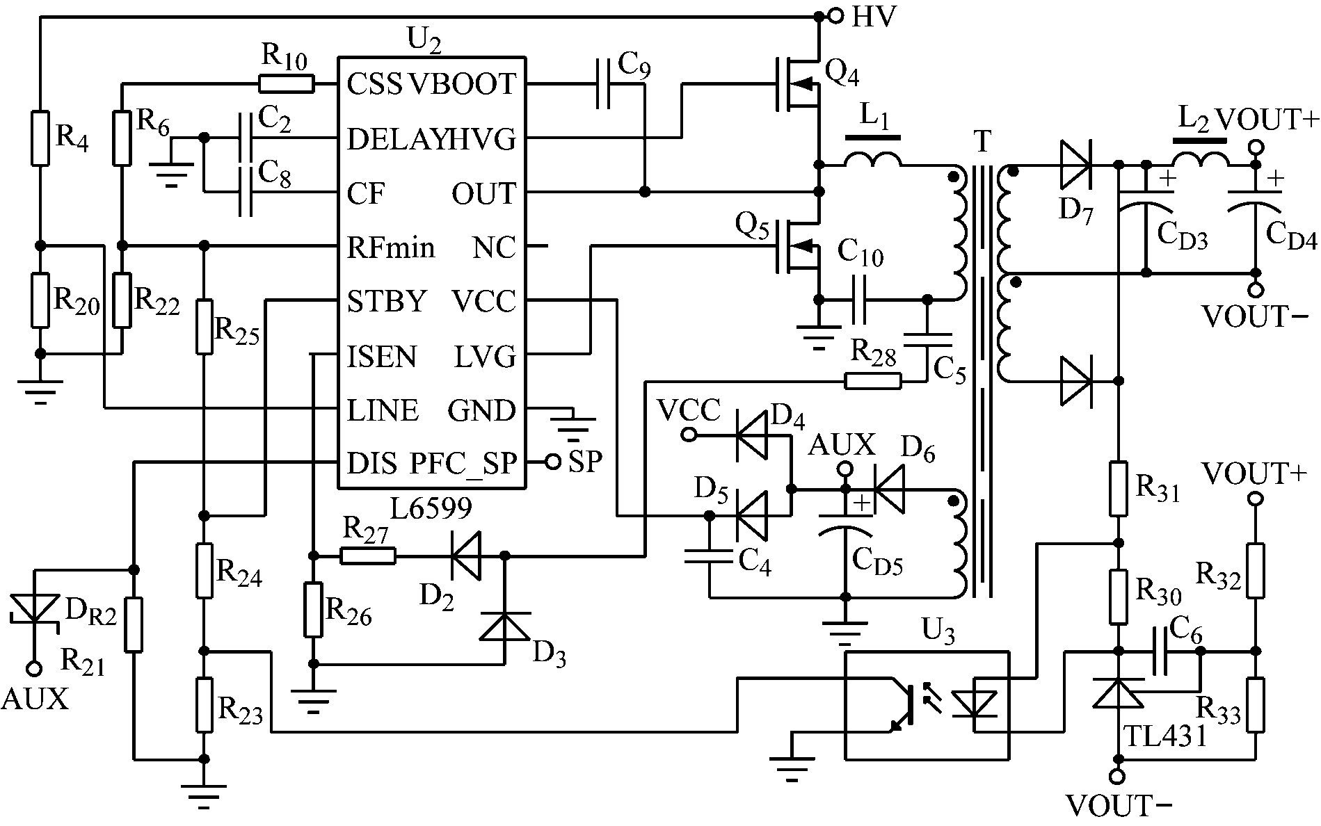
隔离型谐振半桥变换电路主要由谐振变换电路、主控电路、电压反馈回路、电流保护电路等组成,如图4所示。
谐振变换电路由MOS管Q4,Q5,谐振电感L1,变压器T,谐振电容C10,输出二极管D7,电容CD3等组成。主控电路包括主控制芯片U2及其外围电路。主控制芯片采用L6599,其为双端输出控制器,能提供2个互补的0.5占空比,且内部2个开关的开启、关断之间有一个固定的死区时间,确保在高频下软开关能够可靠工作,同时具有变频和停机闭锁两级过流保护、轻载脉冲工作等功能。电压反馈回路采用TL431与光耦相结合方式,通过光耦U3输出的电流变化控制L6599,使其工作频率相应变化,从而实现输出电压的稳定调节。电阻R22用于设置最高工作频率,并控制猝发工作模式。电容C5,电阻R26,R27,R28,二极管D2,D3共同组成电流保护电路,若输出短路或过载时检测到的电流、电压超过L6599内部设置的阈值,将触发保护机制,以保证电路电流在安全范围以内。为保证开关电源满足GB 3836.4—2010《爆炸性环境 第4部分:由本质安全型“i”保护的设备》中对可靠性电源变压器的要求,在变压器输入与输出绕组之间增加一层保护铜箔,且铜箔与外壳相连。

图4 隔离型谐振半桥变换电路
Fig.4 Isolated resonant half-bridge conversion circuit
在170 V交流输入且输出满载条件下,矿用开关电源输入电压、电流波形如图5所示,谐振电流和开关管Q5电压波形如图6所示。

图5 矿用开关电源输入电压、电流波形
Fig.5 Input voltage and current waves of mine-used switching power supply
从图5可看出,矿用开关电源输入电流未出现脉冲状,为与输入电压波形近乎一致的正弦波,有效降低了谐波电流。从图6可看出,隔离型谐振半桥变换电路中开关管Q5处于零电压切换状态,有效降低了开关损耗。

图6 谐振电流和开关管Q5电压波形
Fig.6 Resonance current wave and voltage wave of switch valve Q5
50 ℃环境下矿用开关电源主要器件的温度测试结果见表1,其常规性能测试结果见表2,绝缘耐压测试结果见表3。
表1 50 ℃下矿用开关电源主要器件的温度测试结果
Table 1 Temperature test results of main components in mine-used switching power supply under 50 ℃

表2 矿用开关电源常规性能测试结果
Table 2 Routine performance test results of mine-used switching power supply

从表1可看出,在50 ℃环境温度下,矿用开关电源主要器件的最大温升为48.5 ℃,主要器件的最大温度为98.5 ℃,满足GB 3836—2010中最高表面温度不超过150 ℃的要求。从表2可看出,在AC90~265 V输入电压波动范围内,电源的功率因数不小于0.96,纹波电压控制在30 mV以内,电源效率高达86.5%。从表3可看出,电源绝缘电阻≥50 MΩ,耐压测试中漏电流<1 mA,满足GB 3836—2010中绝缘电阻≥50 MΩ、漏电流不超过5 mA的要求。
表3 矿用开关电源绝缘耐压测试结果
Table 3 Insulation withstand voltage test results of mine-used switching power supply

设计的矿用开关电源在AC90~265 V输入电压波动下,功率因数不小于0.96,纹波电压不超过30 mV,效率高达86.5%,同时具有可靠的隔离性能,对于中小功率矿用开关电源设计有一定的参考。
参考文献(References):
[1] 冯小龙,王鸿渐,张兴华,等.基于LM723的煤矿工作面本安电源的设计及实现[J].煤炭工程,2008(12):18-19.
FENG Xiaolong,WANG Hongjian,ZHANG Xinghua,et al. Design and implementation of intrinsic safe power for mine coal base on LM723[J].Coal Engineering,2008(12):18-19.
[2] 崔均亮.一种矿用本安电源的设计[J].煤矿安全,2013,44(11):119-121.
CUI Junliang.The design of mine-used intrinsically safe power[J].Safety in Coal Mines, 2013,44(11):119-121.
[3] 张常年,徐中果,王恩成.矿用本安电源的设计[J]. 洛阳理工学院学报(自然科学版),2013,23(3):62-64.
ZHANG Changnian,XU Zhongguo,WANG Encheng.Design of intrinsically-safe power supply for coal mine[J]. Journal of Luoyang Institute of Science and Technology(Natural Science Edition),2013,23(3):62-64.
[4] 李德俊,王聪,王俊.煤矿井下无工频变压器照明电源的探讨[J].煤炭科学技术,2010,38(1):76-80.
LI Dejun,WANG Cong,WANG Jun.Discussion and research on illumination power for non power frequency transformer in underground coal mine[J].Coal Science and Technology,2010,38(1):76-80.
[5] 于志学,房绪鹏,赵扬.一种“ia”级新型本质安全型电源设计[J].工矿自动化,2017,43(8):83-86.
YU Zhixue,FANG Xupeng,ZHAO Yang.Design of novel intrinsically safe power supply with "ia" grade[J].Industry and Mine Automation,2017,43(8):83-86.
[6] 张天宇.高功率因数软开关电源的研究[D].哈尔滨:哈尔滨理工大学,2016.
[7] 杨生元.矿用高压开关永磁控制器电源分析与设计[J].工矿自动化,2015,41(12):12-15.
YANG Shengyuan.Analysis of power source of permanent magnetic controller for mine-used high-voltage switch and its design[J].Industry and Mine Automation,2015,41(12):12-15.
[8] 于月森,谢冬莹,伍小杰.本安防爆系统与本安电源结构特点及分类探讨[J].煤炭科学技术,2012,40(3):78-82.
YU Yuesen,XIE Dongying, WU Xiaojie. Discussion on features and classification of intrinsic safe flame proof system and intrinsic safe electric power structure[J].Coal Science and Technology,2012,40(3):78-82.
[9] 朱前伟.矿用本质安全电源的基本要求和设计方法[J].工矿自动化,2012,38(2):22-25.
ZHU Qianwei. Basic requirements and design method of mine-used intrinsic safety power supply[J]. Industry and Mine Automation,2012,38(2):22-25.
[10] 阎铁生,许建平,张斐,等.变导通时间控制临界连续模式反激PFC变换器[J].中国电机工程学报,2013,33(27):60-68.
YAN Tiesheng,XU Jianping,ZHANG Fei,et al. Variable on-time controlled critical conduction mode flyback PFC converters[J]. Proceedings of the CSEE,2013,33(27):60-68.
[11] 张艺文,金科.一种单级式高功率因数无电解电容AC/DC LED 驱动电源[J].中国电机工程学报,2015,35(22):5851-5858.
ZHANG Yiwen,JIN Ke.A single electrolytic capacitor-less AC/DC LED driver with high input power factor[J].Proceedings of the CSEE,2015,35(22):5851-5858.
LIN Yin1,2
(1.State Key Laboratory of Gas Disaster Monitoring and Emergency Technology, Chongqing 400037, China; 2.CCTEG Chongqing Research Institute, Chongqing 400039, China)
Abstract:For problems of existing mine-used switching power supply such as large harmonic current, low power factor and so on, a mine-used switching power supply was designed by use of technologies of active power factor correction and resonant soft switching. Design indexes of the power supply were introduced as well as design scheme of its hardware circuits. The test results show that under conditions of inputting AC170 V and outputting full load, the inputting current of the power supply has no pulse and little harmonic current; the max temperature of main components of the power supply is 98.5 ℃ when environmental temperature is 50 ℃; when input voltage is AC90~265 V, power factor of the power supply is not less than 0.96, ripple voltage is less than 30 mV, and efficiency is 86.5%; in test of insulation withstand voltage, insulation resistance is not less than 50 MΩ, and leakage current is less than 1 mA.
Key words:mine-used switching power supply; active power factor correction; resonant soft switching; resonant transformation; harmonic current; electromagnetic interference; power factor
收稿日期:2017-07-07;
修回日期:2017-12-15;
责任编辑:李明。
基金项目:国家重点研发计划资助项目(2016YFC0801405)。
作者简介:林引(1979-),男,四川资中人,副研究员,硕士,现主要从事电气防爆技术、安全监控系统、电子产品可靠性设计等方面的研究工作,E-mail:idlinyn@163.com。
引用格式:林引.一种矿用开关电源设计[J].工矿自动化,2018,44(2):95-99.
LIN Yin.Design of a mine-used switching power supply[J].Industry and Mine Automation,2018,44(2):95-99.
文章编号:1671-251X(2018)02-0095-05
DOI:10.13272/j.issn.1671-251x.2017070020
中图分类号:TD60
文献标志码:A 网络出版时间:2018-01-08 09:19
网络出版地址:http://kns.cnki.net/kcms/detail/32.1627.TP.20180106.2322.003.html