赵庆川
(中煤科工集团重庆研究院有限公司, 重庆 400039)
摘要:针对传感设备在煤矿工作面移动环境中使用的特点,设计了一种基于无线Mesh网络技术的一氧化碳传感器,详细介绍了传感器硬件电路设计及各部分电路低功耗工作机制等。测试结果表明,该传感器实现了对煤矿井下一氧化碳浓度的实时、准确在线监测,具有组网速度快、抗干扰能力和避障能力强、无线通信距离远、功耗低的特点,特别适合在工作面等设备多、环境复杂的地方应用。
关键词:一氧化碳传感器; 无线Mesh网络; 低功耗; 光控电路; 自组网
网络出版地址:http://www.cnki.net/kcms/detail/32.1627.TP.20160705.1455.003.html
一氧化碳是有毒有害气体,是导致井下人员中毒伤亡事故的重要原因;同时一氧化碳也是易燃易爆气体,是引起煤矿爆炸的主要气体之一[1]。所以,在线实时监测一氧化碳气体浓度对于保障人员及生产安全都至关重要[2]。现有的矿用一氧化碳传感器多采用有线通信方式监测一氧化碳浓度,这类传感器扩展性能差,布线繁琐[3]。为解决矿用有线一氧化碳传感器存在的问题,人们研发了基于ZigBee和WiFi等技术的矿用无线传感器[4],主要用于回采、掘进工作面等具有瓦斯突出风险的重点区域的一氧化碳浓度监控。但是ZigBee和WiFi等无线通信技术属于视距传输,而回采工作面环境复杂,设备众多,割煤机、液压支架等设备位置不断变化,导致ZigBee和WiFi无线信号差,不适宜在工作面应用。无线Mesh网络是面向基于IP接入的新型无线移动通信技术[5],最大的特点是非视距传输,同时具有易于安装、健壮性强、结构灵活、快速部署、带宽宽等优势,非常适合在煤矿井下工作面这种需经常移动的环境中使用[6-7]。因此,兼顾功耗和性能,笔者设计了以无线Mesh网络为基础,采用电化学检测原理的一氧化碳传感器,实现了对煤矿井下一氧化碳浓度的实时、准确在线监测,实现了无线自组网及低功耗运行,能够保证在不换电池的情况下工作15 d以上。
基于无线Mesh网络技术的一氧化碳传感器原理如图1所示,主要由电池供电电路、一氧化碳检测电路、声光报警电路、显示电路、光控唤醒电路、无线组网模块等部分组成。通过合理的低功耗电路设计及传感器运行工作机制,完全可以保证一氧化碳传感器在不更换电池的情况下工作15 d以上。

图1 基于无线Mesh网络技术的一氧化碳传感器原理
一氧化碳传感器以16位PIC24FV32KA304单片机为主控芯片,该芯片具有运行、空闲、休眠3种功耗管理模式,芯片从休眠模式唤醒切换到运行模式只需要1 μs,运行模式下最低电流为3.8 μA,8 MB主频下最大电流为2.6 mA,非常适合低功耗电路的开发。芯片内置有16路通道的12位模数转换器,能够对电池电压、一氧化碳信号等多路模拟信号依次进行AD转换;芯片内置有RTCC模块,可以实现RTCC闹钟中断唤醒功能,具有512 byte E2PROM存储器,可以存储传感器调校、报警点、通信地址等信息,具有SPI,I2C,UART等通信模块,方便系统拓展开发运用。
2.1 电池供电电路
单节锂离子电池的工作电压一般为3.6 V,经本安处理后其输出电压一般为3.52 V。因本文设计选用的单片机PIC24FV32KA304的工作电压为3 V,检测一氧化碳浓度的电化学元件的工作电压也为3.0 V,为了降低信号处理电路的噪声及实现元件电路供电控制,所以,将采用2个LDO芯片进行电压转换。电池供电电路如图2所示。

图2 电池供电电路
TLV70430芯片将电压降为3 V,为单片机及无线组网模块等电路提供电源。MIC5205-3.0BM5芯片的输出电压为3 V,作为一氧化碳元件及其信号处理电路的供电电源。同时MIC5205-3.0BM5芯片具有输出使能引脚,单片机输出不同脉宽的脉冲,从而控制一氧化碳元件电路的工作时间,达到既能有效检测环境一氧化碳浓度,又能最大限度降低功耗的效果,这也是实现传感器整机低功耗的措施之一。
为了检测锂离子电池的电压,从而推断出电池剩余电量,设计由R1、R5、R6、Q1构成的电池电压检测电路。单片机通过AD转换模块获取Vbat处的电压,由电阻分压关系反推得出电池电压。
电池供电电路的电流大小基本取决于后续电路的电流消耗,TLV70430的漏电流只有5 μA,因此,在分析整机功耗的时候基本可以忽略电池电压转换电路的自身电流消耗。
2.2 显示电路
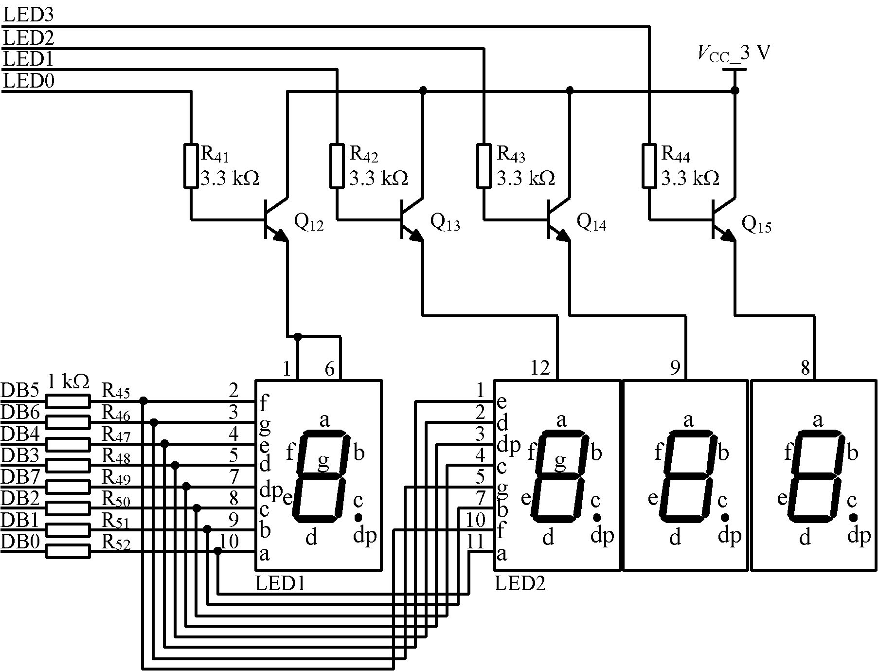
本文设计的一氧化碳传感器具有4位LED数码管,第1位为状态显示位,后3位显示数值。本文采用功耗相对较低的动态电路设计显示电路,正常显示时该部分电路的电流消耗为2 mA左右。电路共需要4根LED位选线和8根控制显示笔划“a,b,c,d,e,f,g,dp”的段选线,全部为单片机端口直接驱动。
动态显示电路如图3所示,正常情况下数码管全部熄灭,显示电路电流消耗小于3 μA,当井下工人用头灯光照唤醒单片机时,显示电路工作,并实时显示测量值,延时2 s。
2.3 光控唤醒及遥控接收电路
光控唤醒技术是低功耗电路设计的关键技术之一,是控制单片机由低功耗休眠状态转换到正常运行状态的触发源,而遥控接收电路的供电控制技术也是降低整机功耗的重要保证之一。光控唤醒及遥控接收电路如图4所示,Light-wake为单片机的外部边沿中断端口,D5为光电二极管,当无光照时,D5为高阻抗状态,电流小于1 μA,所以三极管Q10基级电压低于0.7 V,Q10处于截止状态,Light-wake处的电压为高电压;当有光照到D5时,随着光照的增强,流过D5的电流逐渐增大到几百微安培,从而使Q10饱和导通,Light-wake处由高电平变为低电平,触发单片机的边沿中断功能,将单片机由休眠状态唤醒,进入正常运行状态,采集一氧化碳检测元件的信号,同时数码管全亮显示测量数据,方便井下工作人员查看实时检测数据。

图3 动态显示电路

图4 光控唤醒及遥控接收电路
单片机休眠时,HWJSKZ为高电平,Q3截止,遥控接收电路不工作;单片机运行时,HWJSKZ为低电平,Q3饱和导通,遥控接收电路工作,工作电流为3 mA,接收遥控器的相关操作命令。
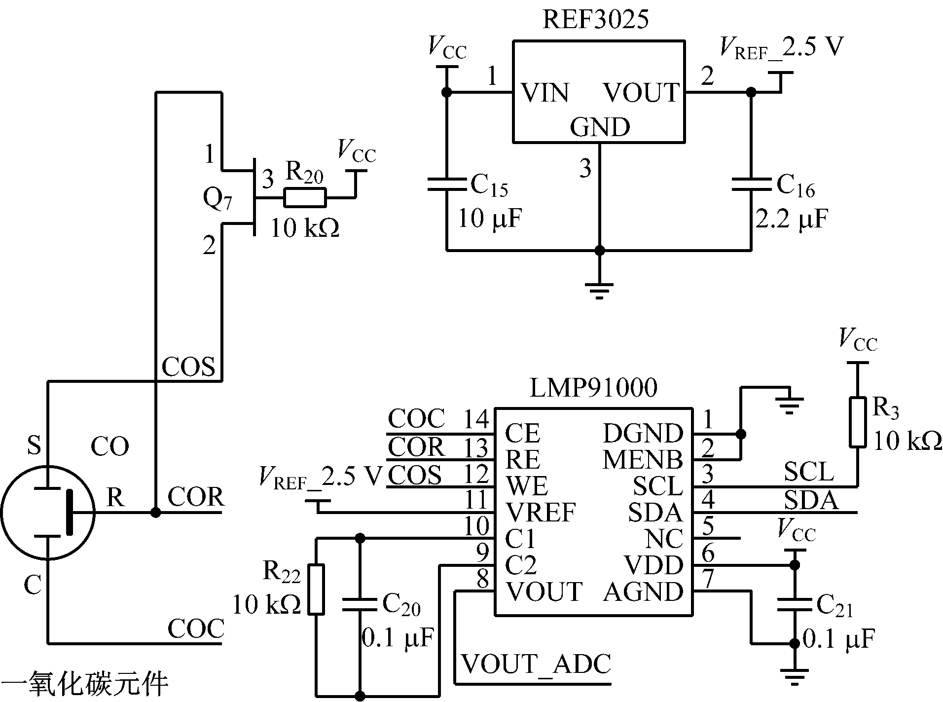
2.4 元件信号处理电路
传感器采用4CM电化学气体传感器作为敏感检测元件,并且采用LMP91000芯片作为元件信号的可编程模拟前端(AFE),元件信号处理电路如图5所示。
在图2中,CH4EN为单片机控制MIC5205-3.0BM5芯片VCC输出的使能引脚,每2 s内CH4EN为高电平的时间为0.5 s。当CH4EN为高电平时,元件信号处理电路工作,电流为1.2 mA。REF3025芯片为LMP91000芯片提供高精度低温漂的2.5 V参考电压,以设置内部零点电压偏置。LMP91000芯片通过I2C数字接口与单片机进行数据交互,进行内部零点偏置电压、信号增益倍数等芯片参数的设置,VOUT_ADC为对应一氧化碳浓度的电压信号,经单片机AD转换及运算,得出环境中真正的一氧化碳浓度。当CH4EN为低电平时,MIC5205-3.0BM5芯片无电压输出,元件信号处理电路不工作,电流小于1 μA,进入低功耗休眠状态。

图5 元件信号处理电路
2.5 声光报警电路
本设计采用3 V有源蜂鸣器作为声报警,声音可以达到85 dB以上。光报警采用的是高亮发光二极管,保证光报警时20 m外可见。声光报警电路在常态下不工作,漏电流只有2 μA,可以忽略不计。当一氧化碳超限报警时,声光报警电路的电流约为20 mA,因为常态下传感器不报警,所以,计算电池工作时间时无需考虑这部分电流消耗。
2.6 无线组网模块接口电路
本文所用的无线组网模块完全为自主设计,其核心RF芯片为CC1110。该模块是低功耗分布式无线自组网模块,工作在433 MHz免费频段,发射电流为33 mA,接收电流为20 mA,休眠电流为0.5 μA,视距通信距离达150 m。内嵌无线Mesh网络自组网私有协议IPMKMesh,理论无线路由级数达255级,网络内节点数量达到65 535个。
单片机与无线自组网模块接口连接如图6所示,UART的波特率为19 200 bit/s。无线组网模块链路层采用智能的同步校时唤醒算法及碰撞避免算法,具有优异的抗干扰能力,所有组网的设备都可以同步工作、休眠,保证一氧化碳监测数据通过无线多跳链路传输到无线数据接收终端。

图6 单片机与无线组网模块接口连接
元件信号处理电路每间隔2 s 上电工作0.5 s,因此,该部分电路平均工作电流Ia为0.3 mA;单片机电路及遥控接收电路部分工作电流为5.6 mA,每间隔2 s上电工作0.5 s,其余时间休眠,因此,这部分电路的平均工作电流Ib为1.4 mA;无线组网模块发射电流为33 mA,接收电流为20 mA,每2 s发送1次测量数据,发射、接收大约各工作0.2 s,因此,无线组网模块平均工作电流Ic为5.3 mA;考虑到其他电路漏电流及单片机、无线组网模块的休眠电流,假设这部分平均电流Id为1 mA,那么整个传感器的平均工作电流I为上述4项平均电流之和,即8 mA。
传感器每天消耗的电量为24I,即192 mA·h,工作15 d需要的电量为2.88 A·h。一般情况下,电池只能释放自身85%的电量,因此,选用的电池额定电量应不低于3.4 A·h。经查找对比,电池选用ER18505型一次锂亚硫酰氯电池,该电池额定容量为3.8 A·h,满足设计要求。
基于无线Mesh网络技术的一氧化碳传感器的程序采用C语言设计,主程序主要是进行单片机初始化及休眠等待中断,软件程序的核心是2个中断程序的处理,一个是实现RTCC闹钟周期性中断唤醒,以执行一氧化碳浓度采集及运算、超限报警、UART发送浓度数据到无线组网模块等任务;另一个是实现光控边沿中断唤醒单片机执行浓度显示、红外遥控响应等任务,具体软件流程如图7所示。
基于无线Mesh网络技术的一氧化碳传感器采用电化学检测原理,实现了对煤矿井下一氧化碳浓度的实时、准确在线监测,已在实验室条件下进行了测试。测试结果表明, 该传感器组网速度快,抗干扰能力和避障能力强,特别适合在工作面等设备多、环境复杂的地方应用。在模拟煤矿巷道环境下对5个传感器进行测试,无线通信距离达到100 m,至少能够达到5级路由深度的数据传输,电池工作时间最短为18 d,最长为21 d。该传感器在煤矿井下具有广阔的推广应用前景。

图7 传感器软件流程
参考文献:
[1] 方长青,叶桦,尤卫卫.基于STM32的矿用电化学一氧化碳传感器的设计[J].信息技术与信息化,2013(5):145-148.
[2] 关中辉,贺玉凯,刘中奇.煤矿井下一氧化碳气体检测发展与研究[J].矿山机械,2006,34(5):21-24.
[3] 李长青,尚华.基于ZigBee技术的矿用无线一氧化碳传感器研究与设计[J].微计算机信息,2010,26(9):140-142.
[4] 孙继平.《煤矿安全规程》传感器设置修订意见[J].工矿自动化,2014,40(5):1-6.
[5] 顾义东.无线Mesh技术在煤矿工作面通信系统中的应用[J].工矿自动化,2014,40(12):96-98.
[6] 张智宏,顾军,王桂华.WLAN通信技术在煤矿安全生产中的应用[J].通信技术,2011,44(10):88-90.
[7] 季晓刚,王忠宾,周信.无线Mesh网络在综采面机电设备远程监控的研究[J].煤炭科学技术,2011,39(6):78-81.
ZHAO Qingchuan
(CCTEG Chongqing Research Institute, Chongqing 400039, China)
Abstract:A carbon monoxide sensor based on wireless Mesh network technology was designed according to usage characteristics of sensor equipment in mobile environment of coal mine working face, and hardware circuit design and its low power consumption work mechanism were introduced in details. The test results show that the sensor realizes real-time and accurate on-line monitoring of underground carbon monoxide concentrations and has characteristics of fast networking speed, strong ability of anti-interference and obstacle avoidance, long wireless communication distance and low power consumption, which especially is suitable for application on working face with more equipment and complex environment.
Key words:carbon monoxide sensor; wireless Mesh network; low power consumption; light control circuit; Ad-Hoc network
文章编号:1671-251X(2016)07-0008-04
DOI:10.13272/j.issn.1671-251x.2016.07.003
收稿日期:2016-01-12;修回日期:2016-05-25;责任编辑:张强。
基金项目:2014年国家物联网发展补助资金支持项目(2014083105);重庆市煤监局2014年煤炭发展专项资金项目(渝煤[2014]-kj-09);中国煤炭科工集团有限公司科技创新基金面上项目(2014MS025)。
作者简介:赵庆川(1984-),男,山东济宁人,助理研究员,硕士,主要研究方向为矿用智能仪器仪表设计及电气控制技术、传感器无线通信技术,E-mail:zhaoqich@163.com。
中图分类号:TD679
文献标志码:A 网络出版时间:2016-07-05 14:55
赵庆川.基于无线Mesh网络技术的一氧化碳传感器设计[J].工矿自动化,2016,42(7):8-11.