刘亚辉
(中煤科工集团重庆研究院有限公司, 重庆 400039)
摘要:针对现有多输入电压等级的矿用隔爆兼本质安全型电源存在电压波动大、体积大、维护困难等问题,提出了一种矿用超宽输入电压范围电源设计方案。该电源采用Buck拓扑与反激拓扑相结合的设计,可将AC80~900 V超宽输入电压转换为稳定的直流电压。试验结果表明,该电源抗输入波动能力强,输出电压稳定,纹波小,效率高。
关键词:隔爆兼本质安全型电源; 超宽输入电压范围; Buck拓扑; 反激拓扑
网络出版地址:http://www.cnki.net/kcms/detail/32.1627.TP.20160601.1030.014.html
目前矿用隔爆兼本质安全型电源[1-2]主要分为两类:① 可以输入单一电压等级的隔爆兼本质安全型电源,其对应的输入电压为AC80~260 V,使用范围有限[3];② 可以输入多种电压等级的隔爆兼本质安全型电源,其输入电压等级分别为AC127/220/380/660 V,应用较广泛[4]。第二类电源采用工频变压器加抽头方式实现非本质安全电路与本质安全电路的隔离及多级输入电压等级的转换。由于工频变压器体积较大,使得电源的体积增大,导致电源箱的重量和成本增加[5]。该种电源在切换电压等级时,不仅要根据电压等级更换相应等级的保险丝,而且要保证切换抽头时输入电压等级与变压器电压抽头等级相对应,否则会造成电源故障,如烧毁保险丝、损坏后级电路等。另外,井下电源箱经常更换安装位置,而该类电源箱体积大、抽头多,安装和维护繁琐[6]。设计一款矿用超宽输入电压范围电源可解决上述问题。在超宽输入电压范围电源设计方面,参考文献[7]介绍了一种基于电流模式控制芯片L6565 实现的AC65~465 V超宽输入电压范围准谐振反激式开关电源。参考文献[8]介绍了一种利用电流控制型芯片OB2269实现DC300~1 000 V超宽输入电压范围的反激电源。参考文献[9]采用双管反激拓扑结构设计了一款DC300~2 500 V输入、24 V 输出的辅助电源样机。参考文献[10]介绍了一款输入范围为AC120~850 V、具有自主变频功能的开关电源。上述电源均采用反激拓扑结构,容易导致开关管因承受高压而被击穿。
本文提出一种矿用超宽输入电压范围电源设计方案。该电源结合Buck拓扑与反激拓扑,实现了超宽输入电压的变换和非本质安全电路与本质安全电路之间的隔离。
矿用超宽输入电压范围电源主要包括保护电路、Buck电路、反激电路和安全栅电路,如图1所示。其中Buck电路具有降压功能,避免了采用反激拓扑带来的开关管高耐压问题[11]。反激电路可解决矿用电源间的隔离问题,同时降低电源开发成本[12]。

图1 超宽输入电压范围电源组成
超宽输入电压范围电源设计思路:在Buck电路中需要将AC80~900 V宽输入电压分为高、低端电压进行电压转换,在输入低端电压时Buck电路不做降压转换,即输出的直流电压等于输入直流电压;而在输入高端电压时Buck电路将输入高压值转换为DC300 V左右。通过Buck电路转换后,反激电路的输入电压约为DC75~320 V,属于常规的反激电路输入电压范围。安全栅电路较成熟,本文不再进行介绍,重点介绍Buck电路及其外围保护电路和安全措施。
1.1 保护电路
雷击、大型设备的启停等都会导致井下电网产生过电压,容易使供电设备的电源损坏,甚至有些设备因电气性能指标被破坏而不能满足矿用安全性能要求。设计保护电路是保证电源安全性的必要措施。保护电路设计思路:设定交流输入电压超过最高输入电压的5%时,关闭输出电压;交流输入电压超过最高输入电压的20%时,使输入端与后续电路完全处于断路状态。保护电路如图2所示,其中L和N为交流输入端,VIN为直流输入电压,VCC为Buck电路控制芯片的工作电压。一次性保护电路原理:当交流输入电压有效值超过1 100 V时,热敏电阻ZNR1导通,导致F1保险丝过流熔断,从而保护后续电路。可恢复的保护电路原理:将交流输入电压转换为直流电压并检测直流电压值,当直流电压值超过DC1 300 V即交流有效值为930 V时,误差放大器U1导通,使控制芯片电压VCC降低,从而关闭输出;当直流电压值低于DC1 300 V时,误差放大器U1截止,控制芯片电压VCC输出正常,从而恢复电源输出。

图2 保护电路
1.2 Buck电路
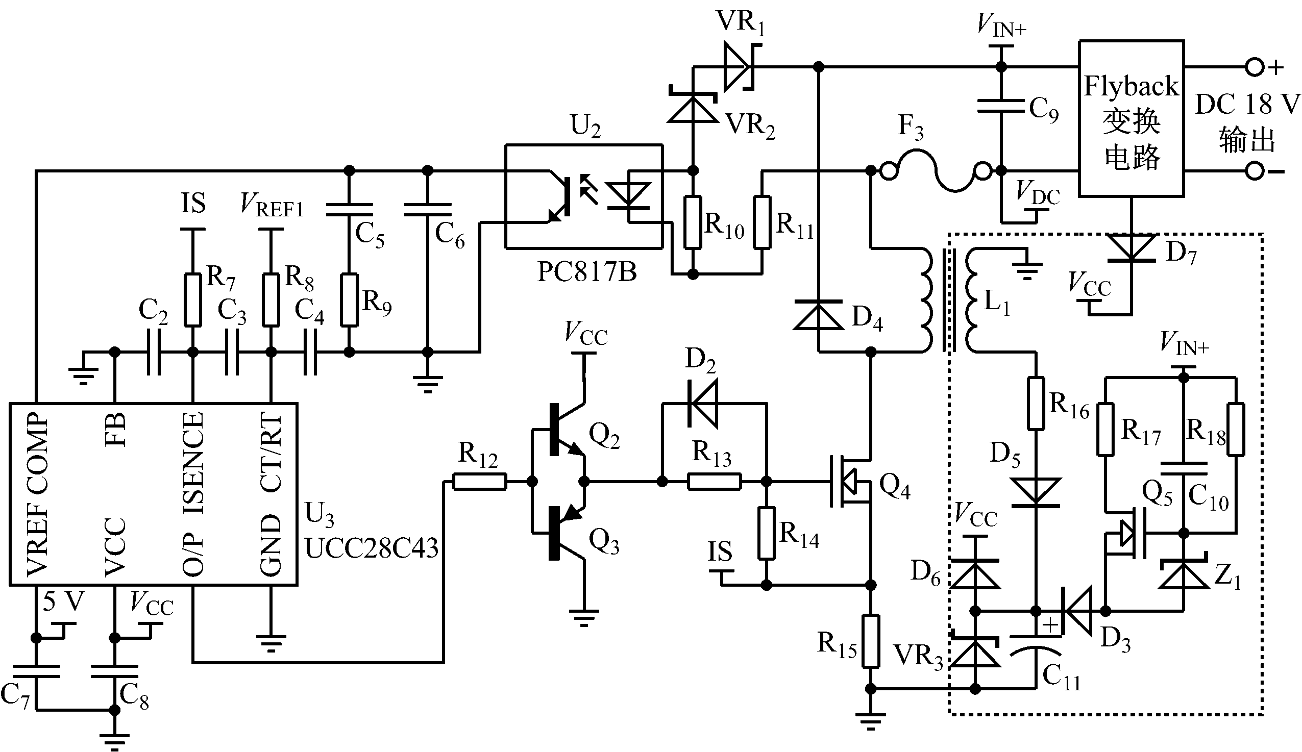
Buck电路如图3所示。该电路主要包括辅助电源、控制单元和Buck变换单元。辅助电源为图3虚线框内电路,由启动电路、耦合辅助电源和外部供电电源组成,为控制芯片U3提供稳定的15 V电压。控制单元由控制芯片U3及其外围电路组成。控制芯片采用UCC28C42,其静态功耗小,启动电流低至50 μA,工作电流为2.3 mA。稳压管VR1、VR2,电阻R10、R11和光耦U2组成电压反馈电路,实现对输出电压的控制:当输出电压大于300 V时,光耦U2导通,控制芯片U3的管脚COMP电压降低,导致U3管脚O/P输出的脉冲占空比减小,反之管脚O/P输出的脉冲占空比增加。为了减少电源开关损耗,由电阻R12、R13,三极管Q2、Q3等组成图腾柱式驱动电路,实现了以较小的控制电流高速驱动MOS管Q4。过流保护电路由U3,电阻R7、R15和电容C2组成。当电阻R15上的电压大于1 V时,U3将停止输出触发脉冲,使开关管截止,从而实现过流保护功能。电源振荡器的频率f由R8和C4决定,f=1.8/(R8C4)。Buck变换单元由MOS管Q4、续流二极管D4、电感L1和电容C9构成。
1.3 安全措施
1.3.1 出于安全考虑的电路设计
矿用超宽输入电压范围电源采用两级变换设计,当Buck电路中的Q4出现人为短路故障或其他原因引起的短路故障时,输入高压会直接加载在反激电路的输入端,影响后续电路的安全性。若电源中的某个部件温度大于150 ℃,也会影响电源的安全性。为解决上述问题,增加了如图4所示的保护电路。其中温度保险丝F2用于解决电源部件过热问题,与Buck电路中发热量最大的Q4紧贴,当Q4温度超过95 ℃时,F2将交流输入电源与后续电路直接断开,从而保证电源的安全性。为解决Buck电路输出过压问题,增加了一级过压保护电路,即在正常条件下Buck电路的输出电压不会超过DC310 V,晶闸管SCR1不触发,而一旦出现故障,输出电压超过DC360 V时,将触发SCR1导通,F3保险丝熔断,从而保护后续电路。

图3 基于Buck拓扑的电源电路

图4 两级保护电路
1.3.2 反激电路隔离变压器设计
为保证电源的安全性,在设计反激电路中的变压器时要考虑3点:① 需在变压器输入、输出绕组间增加接地铜箔,铜箔屏蔽应设置2根结构上分开的接地导线,每一根导线应能承受熔断器或断路器动作前流过的最大持续电流,并且变压器输入、输出与铜箔之间的耐压需达到2U+1 000 V(不低于AC1 500 V,U为额定输入电压);② 输入、输出绕组间耐压需达到2U+1 000 V(不低于AC1 500 V);③ 输入绕组导线应能承受熔断器或断路器动作前流过的最大持续电流。
1.3.3 隔离电容设计
GB3836—2010明确规定:对于可靠布置的隔离电容器,2个串联电容器中的任一电容器都可认为会发生短路或开路故障,且该组件的电容量应取任一电容器的最不利值。因此,在满足耐压要求的基础上,在输入、输出与地之间或输入与输出之间使用的电容必须串联2个或2个以上的电容,如图5所示。

图5 隔离电容的特殊设计
在50 ℃环境温度条件下,选取正常输入电压的高、低端对电源进行温度老化性能测试,测试结果见表1,主要为Buck电路中主要器件的温度值。
表1 50 ℃时电源温度老化性能测试数据

从表1可看出,在50 ℃环境温度条件下,Buck电路的主要器件温度均在安全范围内,且元件最高温度为79.3 ℃,低于温度保险丝动作温度。
在输入电压为AC900 V且输出满载条件下对Buck电路中的主要器件波形进行可靠性分析,测试结果如图6所示。可看出MOS管Q4D-S间的最大电压为1.31 kV,与MOS管1.5 kV的耐压相比有足够的余量;续流二极管D4的最大电压为1.23 kV,与二极管1.5 kV的耐压相比有足够的余量;电感无饱和迹象。

(a) MOS管Q4D-S电压波形

(b) 续流二极管D4电压波形

(c) 电感L1电流波形
图6 测试结果
表2为常用电压等级测试结果,其中Uin为输入电压,Pin为输入功率,φ为功率因数,Uout为输出电压,Pout为输出功率,η为效率,Upk为纹波电压。可看出在AC80~900 V输入电压范围内,电源输出电压的精度均在0.5%以内,最大纹波电压为53 mV,
表2 电源常用电压等级测试结果

电源整体效率均大于63.3%。
表3为电源耐压测试及绝缘电阻测试结果。可看出电源整机的漏电流都不大于0.55 mA,绝缘电阻值都不小于50 MΩ,完全满足GB3836—2010要求。
表3 电源耐压测试及绝缘电阻测试结果

超宽输入电压范围电源电路采用Buck拓扑与反激拓扑相结合的方式,解决了电源超宽范围输入和输入与输出隔离问题。实验结果表明,在AC80~900 V输入电压波动下,电源抗输入波动能力强,输出电压稳定,纹波小,效率高,满足矿用电气设备要求。
参考文献:
[1] 刘亚辉,郭江涛,林引.矿用宽电压自适应防爆本质安全型电源设计[J].工矿自动化,2013,39(4):36-39.
[2] 于月森,戚文艳,伍小杰.本安型大功率LED驱动电源设计与研究[J].煤炭科学技术,2013,41(1):89-93.
[3] 王文清,田柏林.矿用本安直流稳压电源的设计与研究[J].煤炭科学技术,2008,36(10):61-67.
[4] 朱前伟.一种新型矿用本质安全型电源的设计[J].工矿自动化,2010,36(10):21-24.
[5] 于月森,谢冬莹,伍小杰.本安防爆系统与本安电源结构特点及分类探讨[J].煤炭科学技术,2012,40(3):78-82.
[6] 游青山,孟小红,冉霞,等.矿井宽压输入自适应电源系统设计[J].工矿自动化,2013,39(7):11-14.
[7] 郭津,马皓.超宽输入电压范围准谐振反激式电源的设计[J].电力电子技术,2011,45(11):23-25.
[8] 刘宁,王友欢,夏东伟.超宽输入范围反激辅助电源设计[J].电源学报,2014(5):92-96.
[9] 胡亮灯,孙驰,赵治华,等.高电压宽范围输入低电压输出的DC-DC辅助电源设计[J].电工技术学报,2015(2):103-114.
[10] 张文合,胡天友,郭建波,等.一种变频式的宽输入开关电源设计[J].电力电子技术,2015,49(1):74-75.
[11] 吴冰,张睿彬.本安开关电源降压式变换器的仿真及应用[J].煤炭科学技术,2006,34(8):43-45.
[12] 胡云,吴银成,张小波,等.矿用宽范围直流输入电源模块设计[J].工矿自动化,2015,41(7):90-94.
LIU Yahui
(CCTEG Chongqing Research Institute, Chongqing 400039, China)
Abstract:For problems of existing mine-used flameproof and intrinsically safe type power supply with multiple input voltage level such as large voltage fluctuation, heavy weight and difficult maintenance, a design scheme of mine-used power supply with super wide input voltage range was put forward. The power supply uses a combination of Buck topology and Flyback topology, and can convert super wide input voltage of AC80-900 V to a stable DC voltage. Experimental results show that the power supply has strong anti input fluctuation performance, stable output voltage, low ripple and high efficiency.
Key words:flameproof and intrinsically safe type power supply; super wide input voltage range; Buck topology; Flyback topology
文章编号:1671-251X(2016)06-0057-04
DOI:10.13272/j.issn.1671-251x.2016.06.014
收稿日期:2015-12-20;
修回日期:2016-04-28;责任编辑:李明。
基金项目:中国煤炭科工集团重庆研究院自立项目(CQ1603)。
作者简介:刘亚辉(1981-),男,河南南阳人,工程师,现主要从事矿用电源、电气防爆技术、安全监控系统、电子产品可靠性设计等技术的研究工作,E-mail:liuyahuiaa@163.com。
中图分类号:TD60
文献标志码:A 网络出版时间:2016-06-01 10:30
刘亚辉.矿用超宽输入电压范围电源设计[J].工矿自动化,2016,42(6):57-60.